黑河考点发布了2021年国家医师资格考试医学综合考试公告,通知中包括疫情防控考生须知,考生需要携带准考证、身份证、核酸检测报告、考生承诺书、手机(扫码时使用后统一上交,不可带入考场)、医用PVC手套、鞋套(微机室使用),具体要求医学教育网小编搜集整理如下:

为做好2021年全国医师资格考试医学综合考试黑龙江考区黑河考点考试准备工作,确保医师资格考试医学综合考试顺利进行。结合黑河市新冠肺炎疫情防控指挥部疫情防控工作要求,现将有关事宜通知如下:
一、黑河考点考试时间及地点(以准考证为准)
(一)考试地点:黑河学院(探知楼A)
(二)考试时间:8月20-22日(详见准考证)
二、考试缴费方式和准考证打印
2021年全国医师资格考试全面实行网上缴费和自行打印准考证。考生登陆“国家医学考试网”选择相应的报考类别进行网上缴费和准考证打印,请考生按照规定时间缴费,逾期不缴纳费用视为自动放弃考试资格。准考证打印请考生关注“国家医学考试网”按照时限和要求进行打印。
三、有关要求
(一)目前在黑河的考生原则上不得离开本市。从异地返回黑河参加考试的考生,原则上应在考前14天返回考试地,请尚在外地的黑河考点考生及时返回。从境外、国内疫情中风险及以上地区抵返黑河的考生,须按我市疫情防控有关要求进行医学隔离观察和各项检测,合格者方可参加考试。
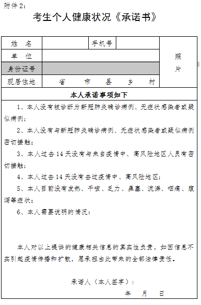
(二)所有考生必须持有:1.准考证考试时间3日内有效核酸检测报告,费用自理(指定黑河市核酸检测机构名单详见附件1);2.考生个人健康状况《承诺书》按要求填写完整,不得空项(详见附件2);3.身份证原件;4.准考证;5.“健康码”、“行程码”参加考试(考生需提前扫描通信大数据行程卡,具体步骤详见附件3)。
(三)请各考生按照准考证考试时间提前1小时到现场进行相关审核筛查工作,对未完成相关审核筛查工作的,或相关审核筛查不合格的,或不配合防控工作的、或不服从工作人员指令的考生不得进行考试,干扰考试秩序人员交由公安机关处理,一切后果由考生自负。
(四)考生在整个考试期间始终佩戴医用外科口罩(禁止佩戴有呼吸阀口罩)、一次性使用医用PVC手套、鞋套,并与其他考生自觉保持1米以上距离,不得有交头接耳、互相接触、传递物品等行为。(参加执业医师资格考试考生自带手套、鞋套各4副,参加助理医师资格考试考生自带手套、鞋套各2副)(五)考生考试需携带考试备品:准考证、身份证、核酸检测报告、考生承诺书、手机(扫码时使用后统一上交,不可带入考场)、医用PVC手套、鞋套(微机室使用)。除此之外严禁携带任何物品(如面巾纸、钥匙、烟、打火机、眼镜盒等一切物品),特别是电子设备(如手机、手表、手环等),一律不准带入考场,一经发现立即按违纪处理。
(六)考生在考前、考中、考后等环节,按照要求做好个人防护,食宿自理。
五、黑河市医师资格考试考务办公室联系方式:
电 话:0456-8221088
附件:1.黑河市核酸检测机构名单;
2.考生个人健康状况《承诺书》。
黑河市医师资格考试委员会办公室
2021年8月3日



2021年医师资格综合笔试开展“一年两试”的地区汇总
开考!21年医师资格综合笔试仿真模考【考前最后一卷】正式开始!
免费直播∣2021年医师资格考试医学综合考试考前冲刺直播汇总
【速记神器】收藏医师必背考点速记清单,挑战60s攻克一个考点!
“2021年全国医师资格考试黑河考点医学综合考试公告(含疫情防控须知)”文章医学教育网小编搜集整理,更多医考信息、备考资料、模拟试题请关注医学教育网。