医师资格

考试动态
复习指导
首页 > 医师资格 > 准考证 > 正文

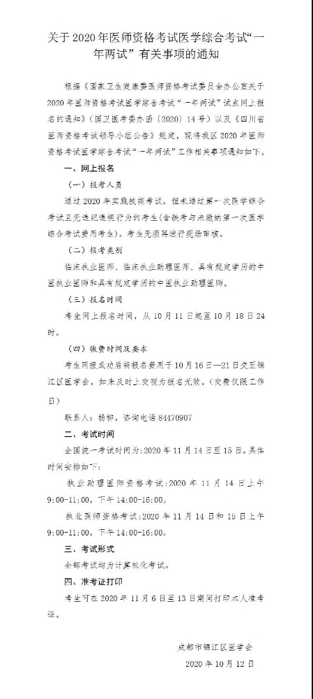
成都锦江区2020年医师资格考试“一年两试”准考证什么时候打印

成都锦江区2020年医师资格考试“一年两试”准考证什么时候打印,具体通知内容医学教育网编辑整理分享如下:

微信图片_20201013152648

“成都锦江区2020年医师资格考试“一年两试”准考证什么时候打印”的内容,由医学教育网小编搜集整理,如果您觉得对您有所帮助,可以分享给朋友。更多考试信息敬请关注医学教育网。

正保医学教育网
上医学教育网 做成功医学人
打开APP
精品课程

高效定制班

直播+录播 含班级服务

4180

详情>>
热点推荐:
取消
复制链接,粘贴给您的好友

复制链接,在微信、QQ等聊天窗口即可将此信息分享给朋友
前往医学教育网APP查看,体验更佳!
取消 前往
您有一次专属抽奖机会
可优惠~
领取
优惠
注:具体优惠金额根据商品价格进行计算
恭喜您获得张优惠券!
去选课
已存入账户 可在【我的优惠券】中查看