执业医师考试

考试动态
复习指导
首页 > 执业医师考试 > 报名时间 > 正文

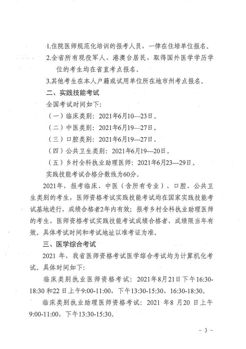
怀化市2021年执业医师考试报名/现场审核时间地点及材料要求

关于“怀化市2021年执业医师考试报名/现场审核时间地点及材料要求”,相信参加2021年临床执业医师考试的考生都在关注,医学教育网编辑为大家整理官方文件全文如下:

怀化市卫生健康委员会公告

怀化市卫生健康委员会

怀化卫生健康委员会公告

怀化卫健康委公告

怀化市

怀化医师资格考试

怀化市医师报名

怀化医师资格报名

怀化医师

湖南卫健委

编辑推荐:

收藏版!2021年医师资格考试报名及现场审核10大常见问题答疑!

全国2021年医师资格考试笔试准考证打印/领取汇总(国家医学考试网)

2021年全国医师资格考试报名/技能缴费时间/方式/标准官方通知汇总

全国2021年执业/助理医师资格考试报名现场审核通知汇总

2021年医师资格优惠活动

以上关于“怀化市2021年执业医师考试报名/现场审核时间地点及材料要求”的文章由医学教育网编辑整理搜集,更多的文章随时关注医学教育网执业医师现场审核栏目!

正保医学教育网
上医学教育网 做成功医学人
打开APP
精品课程

高效定制班

直播+录播 含班级服务

4180

详情>>
热点推荐:
取消
复制链接,粘贴给您的好友

复制链接,在微信、QQ等聊天窗口即可将此信息分享给朋友
前往医学教育网APP查看,体验更佳!
取消 前往