护理职称

考试动态
复习指导
互动交流
首页 > 护理职称 > 辅导精华 > 正文

支气管哮喘(附习题)-2021主管护师考试必考知识点考前速记

热点内容推荐

主管护师每日一练> 立即了解课程详情>
考试政策详细解读> 精编资料免费下载>

2021主管护师考试考前冲刺!今天要跟大家分享的是支气管哮喘(附习题)-2021主管护师考试必考知识点考前速记,快来看看你掌握了没?

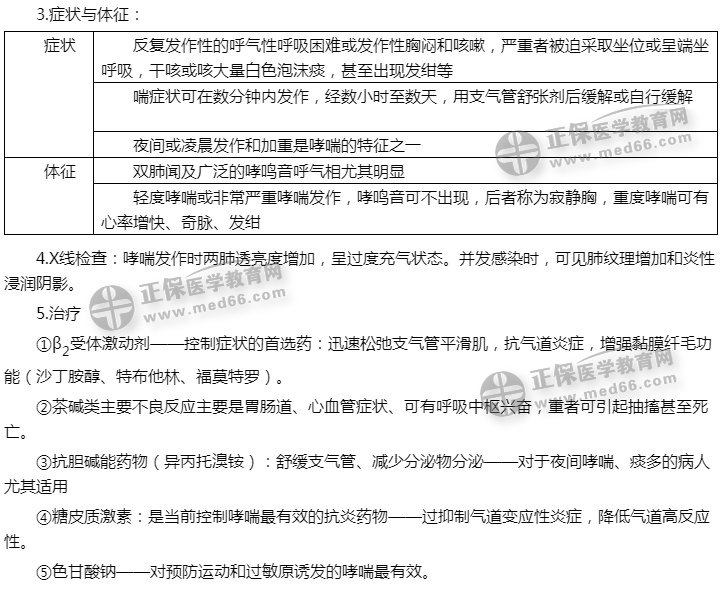
支气管哮喘考点速记:

1.速发型及迟发型哮喘发生均与气道的变应性炎症有关。

2.本病的特点——以气道高反应为特征的气道不同程度的可逆性阻塞。典型的临床表现是反复发作的伴有哮鸣音的呼气性呼吸困难。

1

6.护理措施

①病房:湿度50%~60%,温度18~22℃。

②给予营养丰富、高维生素、清淡流质或半流质饮食,多吃水果和蔬菜,避免食用鱼。

③鼓励病人饮水,水量>2500ml/d。

④β2受体激动剂——需用药,以免出现耐受性;

糖皮质激素——注意肥胖糖尿病高血压骨质疏松、消化性溃疡等副作用。吸入用药应注意口咽部感染。

支气管哮喘考点练习题:

1.王女士突然出现发作性呼气性呼吸困难,怀疑哮喘,去医院就诊时已经缓解,有助于诊断的血象变化是?

A.白细胞计数增高

B.单核细胞增高

C.嗜酸性粒细胞增高

D.淋巴细胞增加

E.嗜碱性粒细胞增高

【正确答案】C

【答案解析哮喘发作时血液检查可有嗜酸性粒细胞增高。

1

以上就是医学教育网小编整理的支气管哮喘,想要解锁更多拿分考点和模拟练习题记得一定要关注医学教育网!

正保医学教育网
上医学教育网 做成功医学人
打开APP
全部评论(0打开APP查看全部 >
精品课程

2027年无忧实验班

报名/考试不过按协议重学

1480

查看详情
热点推荐:
0
0
0
评论
取消
复制链接,粘贴给您的好友

复制链接,在微信、QQ等聊天窗口即可将此信息分享给朋友
前往医学教育网APP查看,体验更佳!
取消 前往
您有一次专属抽奖机会
可优惠~
领取
优惠
注:具体优惠金额根据商品价格进行计算
恭喜您获得张优惠券!
去选课
已存入账户 可在【我的优惠券】中查看