医学教育网小编为大家整理了2021主管护师考试考前冲刺:系统性红斑狼疮护理(考点+试题),各位2021主管护师考生冲刺加油!

系统性红斑狼疮护理考点:

3.治疗原则:
药物 | 适用范围 | 备注 |
糖皮质激素 | 首选药 | 泼尼松,病情好转后逐渐减量,防止反跳 |
非甾体抗炎药 | 发热,关节、肌肉酸痛 | 阿司匹林、吲哚美辛、布洛芬等 |
抗疟药 | 盘状狼疮 | 磷酸氯喹,250~500mg/d,易引起视网膜退行性病变,定期查眼底 |
免疫抑制剂 | 易复发但因严重不良反应不能用激素者 | 环磷酰胺、硫唑嘌呤、长春新碱,毒性大,需定期复查血常规及肝功 |
4.护理措施:
(1)皮肤护理
日常生活 | 避免在烈日下活动,禁忌日光浴 |
皮肤清洁 | 忌用碱性肥皂,避免化妆品及化学药品,防止刺激皮肤 |
口腔护理 | 细菌感染 | 1:5000呋喃西林液漱口,局部涂以碘甘油 |
真菌感染 | 1%~4%碳酸氢钠液漱口,或用2.5%制霉菌素甘油涂敷患处 |
头发 | 忌染发、烫发、卷发 |
(2)药物护理
激素 | 勿擅自停药或减量,以免疾病治疗“反跳” |
非甾体药 | 胃肠道反应多,宜饭后服 |
抗疟药 | 视网膜退行性改变,定期查眼底 |
免疫抑制剂 | 毒性大,定期查血常规、肝功能 |
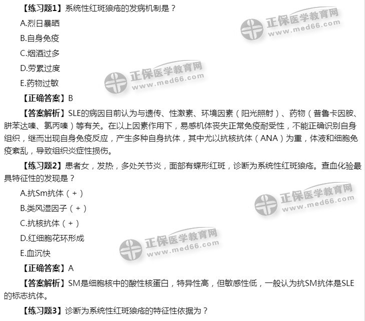
系统性红斑狼疮护理练习题:

A.疣状心内膜炎
B."洋葱皮样"病变
C.苏木紫小体
D.狼疮性肾炎
E.狼疮性肺炎
【正确答案】C
【答案解析】系统性红斑狼疮的特征性诊断依据为苏木紫小体(狼疮小体)。
2021主管护师考试进入考前冲刺!请各位考生抓紧时间备考复习!更多2021主管护师考试拿分考点、高分解题技巧尽在医学教育网主管护师考试栏目!