下载APP
护理职称
首页
>
护理职称
>
教材用书
2026年主管护师教材变动情况汇总
2025-12-03
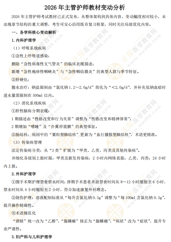
不看后悔!2026年主管护师教材变动分析
2025-12-03
【速报】2026年护理学(中级)考试指导官方教材到货!聚焦教材变动!
2025-12-02
2026年初级护师教材变动分析
2025-10-29
2025中级主管护师教材变动须知
2024-11-09
2025年主管护师教材变动情况汇总
2024-11-09
2025年主管护师《外科护理学》教材变动情况汇总
2024-11-09
2025年主管护师《社区护理学》教材变动情况汇总
2024-11-09
2025年主管护师《内科护理学》教材变动情况汇总
2024-11-09
2025年主管护师《妇产科护理学》教材变动情况汇总
2024-11-09
2025年主管护师《儿科护理学》教材变动情况汇总
2024-11-09
2025年护理学(师)教材变动须知
2024-11-09
2025年初级护师教材变动情况汇总
2024-11-09
2025年初级护师《儿科护理学》教材变动情况汇总
2024-11-09
2025年初级护师《妇产科护理学》教材变动情况汇总
2024-11-09
2025年初级护师《外科护理学》教材变动情况汇总
2024-11-09
2025年初级护师《内科护理学》教材变动情况汇总
2024-11-09
2025年初级护师《基础护理学》教材变动情况汇总
2024-11-09
【速报】2025年初级护师官方教材到货!教材到货,聚焦教材变动!
2024-11-08
主管护师考试买哪套书最好用?
2022-04-11
考主管护师时候买哪套书最好用?
2022-03-21
备考2022年主管护师买什么书?
2022-03-14
考主管护师时候买哪套书最好用
2022-02-23
备考主管护师,看什么书好?
2022-02-17
2022主管护师考试官方指导教材
2022-02-17
备考2022主管护师买什么书?
2022-02-15
2022护师(中级)考试官方指导教材是哪个出版社
2022-02-05
备考2022主管护师学习哪本教材好?
2022-02-03
中国卫生人才网2022全国主管护师资格考试用书的声明
2022-01-24
2022主管护师学习哪本备考教材好?
2022-01-24
主管护师官方指导教材是哪个出版社
2022-01-24
考主管护师时候哪套书最好用
2022-01-19
2022主管护师考试官方指导教材是哪个出版社?
2022-01-18
主管护师考试官方指导教材是军医吗?
2022-01-11
2022主管护师考试官方指导教材是哪个出版社
2022-01-11
备考2022主管护师要不要买书?
2022-01-11
主管护师学习哪本备考教材好?
2022-01-11
考主管护师哪套书最好用
2022-01-10
2022考主管护师该买什么教辅材料?
2022-01-10
备考主管护师,看什么书比较好?
2022-01-04
2022考主管护师该买什么书?
2021-12-25
考主管护师哪套书最好
2021-12-08
主管护师买什么书呢?
2021-12-06
考主管护师看什么书比较好
2021-12-01
考主管护师看什么书好
2021-11-24
主管护师用书哪个好
2021-11-24
主管护师学习哪本教材好
2021-11-23
主管护师学习哪本教材好?
2021-11-23
主管护师考护理学买什么书?
2021-11-19
2022年主管护师辅导用书
2021-11-15
加载更多
第1页
第2页
第3页
第4页
第5页
第6页
正保医学教育网客户端
免费下载
选课
试听
招生方案
图书
直播