助理医师考试

考试动态
复习指导
首页 > 助理医师考试 > 现场确认 > 正文

2021年保山助理医师现场审核材料、审核时间及地点

关于“2021年保山助理医师现场审核材料、审核时间及地点”的要求,相信参加2021年助理医师考试的考生都在关注,医学教育网编辑就相关要求为大家整理如下:

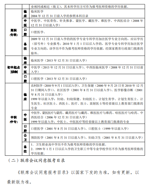
保山医师现场审核

保山医师现场审核2

保山医师现场审核3

保山医师现场审核4

保山医师现场审核5

保山医师现场审核6

保山医师现场审核7

保山医师现场审核8

保山医师现场审核9

保山医师现场审核10

保山医师现场审核11

编辑推荐:

2021年全国医师资格考试报名现场确认审核常见问题汇总

2021年医师资格考试考生报名期间需要的表格汇总(word)

2021年全国医师资格考试报名/技能缴费时间/方式/标准官方通知汇总

全国2021年执业/助理医师资格考试报名现场审核通知汇总

以上关于“2021年保山助理医师现场审核材料、审核时间及地点”的文章由医学教育网编辑整理搜集,更多的文章随时关注医学教育网助理医师现场审核栏目!

正保医学教育网
上医学教育网 做成功医学人
打开APP
精品课程

高效定制班

直播+录播 含班级服务

4180

详情>>
热点推荐:
取消
复制链接,粘贴给您的好友

复制链接,在微信、QQ等聊天窗口即可将此信息分享给朋友
前往医学教育网APP查看,体验更佳!
取消 前往