护士资格

考试动态
复习指导
互动交流
首页 > 护士资格 > 考试大纲 > 正文

2020护士执业考试大纲

热点内容推荐

每日一练> 课程详情>
考试政策> 学习资料>

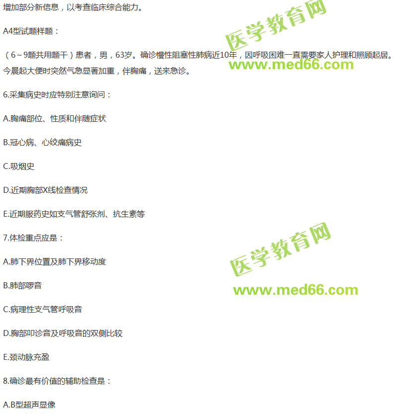
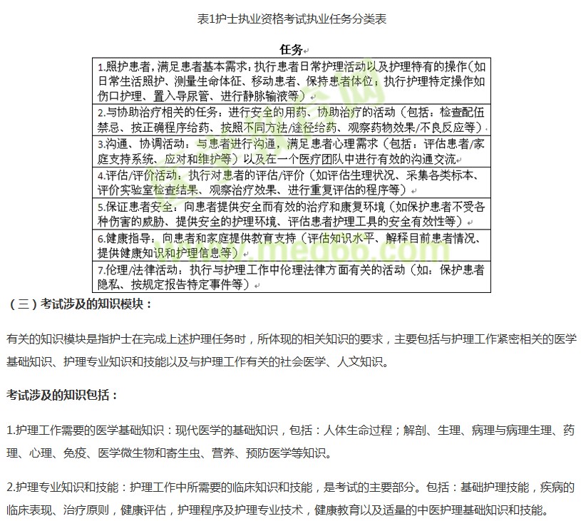
2020护士执业考试大纲内容是什么?2020护士执业考试大纲去哪里下载?医学教育网小编专门解答如下:

免费下载:2020护士执业考试大纲>>

2020年护士资格考试大纲

2019年护士执业资格考试大纲

2020年护士资格考试大纲

2020年护士资格考试大纲

2020年护士资格考试大纲

2020年护士资格考试大纲

2020年护士资格考试大纲

2020年护士资格考试大纲

2020年护士资格考试大纲

2020年护士资格考试大纲

2020年护士资格考试大纲

2020年护士资格考试大纲

正保医学教育网
上医学教育网 做成功医学人
打开APP
全部评论(0打开APP查看全部 >
精品课程

2026年护士资格课程

豪华通关班

680

查看详情
热点推荐:
0
0
0
评论
取消
复制链接,粘贴给您的好友

复制链接,在微信、QQ等聊天窗口即可将此信息分享给朋友
前往医学教育网APP查看,体验更佳!
取消 前往
您有一次专属抽奖机会
可优惠~
领取
优惠
注:具体优惠金额根据商品价格进行计算
恭喜您获得张优惠券!
去选课
已存入账户 可在【我的优惠券】中查看