继续医学教育

继教动态
进修分类
互动交流
首页 > 继续医学教育 > 继续医学教育政策动态 > 正文

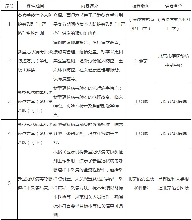
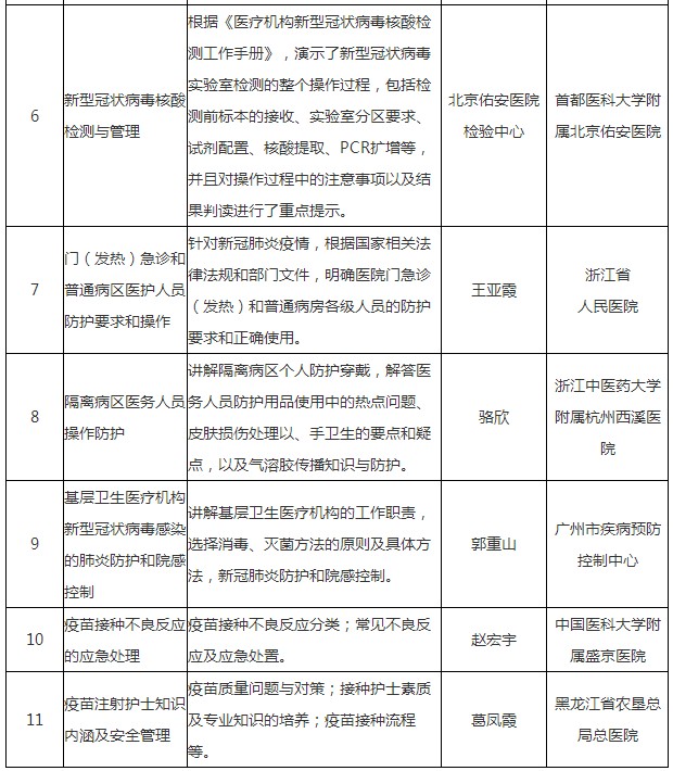
广西冬春季新冠肺炎疫情防控专题知识在线培训课程内容

日前,广西医学会发布了《自治区卫生健康委办公室关于开展冬春季 新冠肺炎疫情防控专题知识在线培训的通知》,为方便大家了解,医学教育网小编特意收集整理了如下内容,欢迎查看!

广西冬春季新冠肺炎疫情防控专题知识在线培训课程内容

1

2

以上就是小编为大家整理的广西冬春季新冠肺炎疫情防控专题知识在线培训课程内容,希望能够对大家有所帮助,想了解更多有关继续医学教育、考试培训等相关优质资讯还请多多关注医学教育网!

正保医学教育网
上医学教育网 做成功医学人
打开APP
精品课程

继续医学教育辅导课程

新课上线

单科¥50

查看详情
热点推荐:
考生必看
>
取消
复制链接,粘贴给您的好友

复制链接,在微信、QQ等聊天窗口即可将此信息分享给朋友
前往医学教育网APP查看,体验更佳!
取消 前往
您有一次专属抽奖机会
可优惠~
领取
优惠
注:具体优惠金额根据商品价格进行计算
恭喜您获得张优惠券!
去选课
已存入账户 可在【我的优惠券】中查看