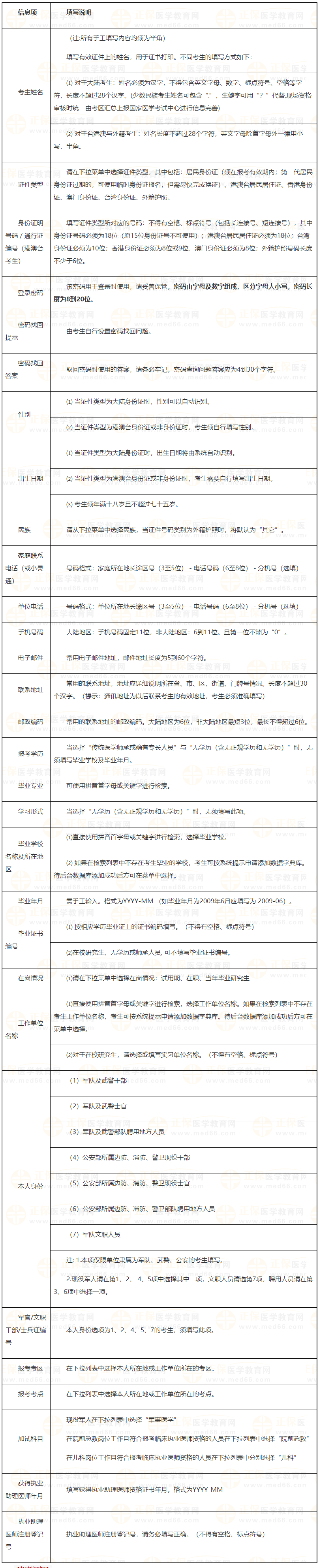
河南开封官方考点发布2024临床执业医师报名表填写说明对照,详细说明了2024临床执业医师网上报名各项信息的填写要求及注意事项。医学教育网小编整理如下,请相关考生及时查看,做好报名准备!
【相关通知】
考生速看!河南开封2024临床执业医师报名审核详细要求已公布!
河南开封发布2024临床执业医师考试报名须知,考生速看!
收藏:河南开封2024临床执业医师考试报名常见问题&解答
【2024备考专区】
【汇总】全国2024年医师资格考试报名&审核时间|地点|要求
【开年好礼】2024年医师资格考试预习期学习计划表出炉!
【下载】2024年医师资格考试报名审核材料下载&填写范例汇总
【总】2024医师资格考试实践技能+综合笔试考试大纲&教材变动
高效定制班
直播+录播 含班级服务
¥4180
正保医学教育网客户端