临床执业医师

考试动态
复习指导

河南考区2021年临床执业医师一年两试报名通知红头文件

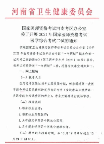
根据《国家卫生健康委医师资格考试委员会办公室关于2021年医师资格考试医学综合考试“一年两试”试点和第一试延考工作的通知》要求,2021年医师资格考试医学综合考试二试网上报名于10月19日开始,现将有关事项通知如下:

相关通知河南考区2021年医师资格综合考试一年两试试点网上报名开始!

1

2

3

2021年医师二试考试时间为11月13-14日,医学教育网推出二试考前急救班本次课程为全直播课,将以“各疾病的试题”为基点,从发病机制、病因、临床表现到诊断、治疗,深挖疾病涉及的考点!立即查看课程>>

相关通知:

全国2021年医师资格考试医学综合考试(二试)网上缴费通知汇总

以上就是医学教育网关于“河南考区2021年临床执业医师一年两试报名通知红头文件”的相关介绍,希望能够帮助到大家,更多资讯尽在医学教育网执业医师栏目!

正保医学教育网
上医学教育网 做成功医学人
打开APP
全部评论(0打开APP查看全部 >
精品课程

高效定制班

直播+录播 含班级服务

4180

详情>>
热点推荐:
0
0
0
评论
取消
复制链接,粘贴给您的好友

复制链接,在微信、QQ等聊天窗口即可将此信息分享给朋友
前往医学教育网APP查看,体验更佳!
取消 前往
您有一次专属抽奖机会
可优惠~
领取
优惠
注:具体优惠金额根据商品价格进行计算
恭喜您获得张优惠券!
去选课
已存入账户 可在【我的优惠券】中查看