临床执业医师

考试动态
复习指导

医学教育网临床执业医师:《答疑周刊》2023年第29期

医学教育网临床执业医师:《答疑周刊》2023年第29期已更新,在跑步前热身不足或者是在雨天湿地路面潮湿地滑,很容易导致踝关节损伤,严重者甚至骨折,所以今天主要给大家介绍踝关节骨折或损伤时如何及时的处理相关知识点。

问题索引

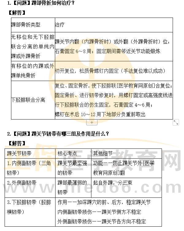
1.【问题】踝部骨折如何治疗?

2.【问题】踝关节韧带有哪三组及作用是什么?

3.【问题】踝关节损伤如何处理?

具体解答:

1

2

附件下载:医学教育网临床执业医师《答疑周刊》2023年第29期

热点关注:

【新】2023年临床执业医师技能+笔试考试大纲内容汇总

2023年临床执业医师教材变化大?各科变动对比速查!

2023年临床执业医师网课如何选择?购课备考指南!

戒掉拖延症!2023年临床执业医师“必考考点+复习技巧”备考资料每周一读

以上就是医学教育网关于“医学教育网临床执业医师:《答疑周刊》2023年第29期”的相关介绍,希望能够帮助到大家,更多资讯尽在医学教育网临床执业医师栏目!

正保医学教育网
上医学教育网 做成功医学人
打开APP
全部评论(0打开APP查看全部 >
精品课程

高效定制班

直播+录播 含班级服务

4180

详情>>
热点推荐:
0
0
0
评论
取消
复制链接,粘贴给您的好友

复制链接,在微信、QQ等聊天窗口即可将此信息分享给朋友
前往医学教育网APP查看,体验更佳!
取消 前往
您有一次专属抽奖机会
可优惠~
领取
优惠
注:具体优惠金额根据商品价格进行计算
恭喜您获得张优惠券!
去选课
已存入账户 可在【我的优惠券】中查看