临床执业医师

考试动态
复习指导

临床执业医师资格考试消化系统历年高频考点总结50条!

距离2020年临床执业医师资格考试越来越近,医学教育网老师为大家整理了“临床执业医师资格考试消化系统历年高频考点50条!”希望对各位复习有所帮助:

1.胃食管反流病的典型症状:烧心和反酸。内镜检查是诊断反流性食管炎最准确的方法。质子泵抑制剂(奥美拉唑)是目前疗效和维持药物最好的药物。

2.食管癌中晚期临床表现:进行性吞咽困难。

3.食管癌的诊断:纤维胃镜+活检是确诊食管癌的首选方法。

4.两个特殊的急性应激性胃炎

Curling溃疡——烧伤

Cushing溃疡——中枢神经系统病变

5.B/A型胃炎的鉴别

消化系统

消化系统1

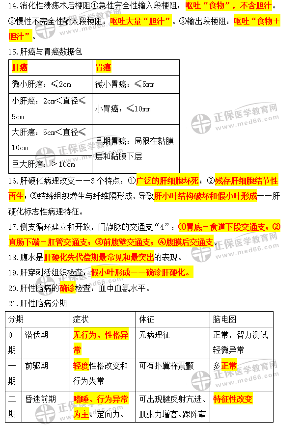
消化系统2

消化系统3

消化系统4

消化系统5

消化系统6

编辑推荐:

【内部资料】汤以恒精心编纂临床医师笔试冲刺模考密题50道!

收藏!临床执业医师实践技能第一站病史采集经典习题23道!

考前必背!2020临床执业医师医学综合终极备考手册(内部绝密)

经典习题!临床执业医师实践技能体格检查经典习题精选汇总!

PDF版本下载>>

以上关于“临床执业医师资格考试消化系统历年高频考点总结50条!”的文章由医学教育网编辑整理搜集,希望可以帮助到大家,更多的文章随时关注医学教育网临床执业医师辅导精华栏目!

〖医学教育网版权所有,转载务必注明出处,违者将追究法律责任〗

正保医学教育网
上医学教育网 做成功医学人
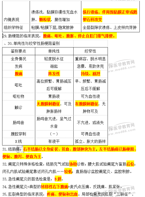
打开APP
全部评论(0打开APP查看全部 >
精品课程

高效定制班

直播+录播 含班级服务

4180

详情>>
热点推荐:
0
0
0
评论
取消
复制链接,粘贴给您的好友

复制链接,在微信、QQ等聊天窗口即可将此信息分享给朋友
前往医学教育网APP查看,体验更佳!
取消 前往
您有一次专属抽奖机会
可优惠~
领取
优惠
注:具体优惠金额根据商品价格进行计算
恭喜您获得张优惠券!
去选课
已存入账户 可在【我的优惠券】中查看