临床执业医师

考试动态
复习指导

临床执业医师考试知识点——风湿免疫系统高频考点速记17条!

风湿免疫系统是临床执业医师内科考试的重点科目之一,为了帮助大家及时掌握考点,医学教育网老师为大家整理了“临床执业医师考试知识点精讲——风湿免疫系统高频考点速记17条!”希望对各位复习有所帮助:

1.系统性红斑狼疮(SLE)是一种以多系统损害和多种自身抗体阳性为主要特点的系统性自身免疫性疾病,在慢性病程中病情缓解和急性发作常交替发生。

2.80%SLE患者有皮肤损害,其中蝶形红斑和盘状红斑最具有特征性。

3.10%的SLE患者因关节周围肌腱受损而出现Jaccoud关节病,其特点为可复性非侵蚀性关节半脱位。

4.几乎所有SLE患者的肾组织都有病理变化,约60%患者有临床表现。

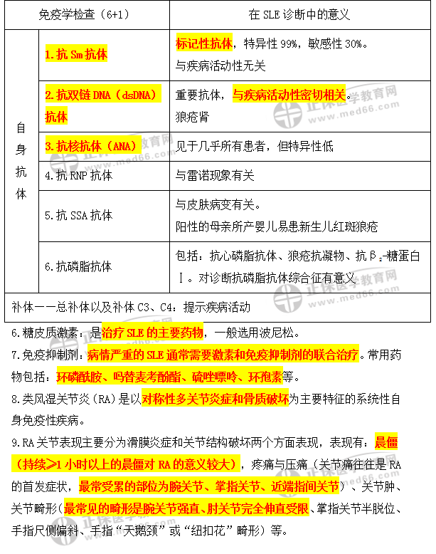
5.SLE免疫学检查

风湿免疫

风湿免疫2

编辑推荐:

【内部专享】临床执业医师历年高频考点精选71个(含试题)

【经典习题】临床执业医师实践技能病例分析书写模板25个

【内部资料】汤以恒精心编纂临床医师笔试冲刺模考密题50道!

收藏!临床执业医师实践技能第一站病史采集经典习题23道!

PDF版本下载>>

以上关于“临床执业医师考试知识点精讲——风湿免疫系统高频考点速记17条!”的文章由医学教育网编辑整理搜集,希望可以帮助到大家,更多的文章随时关注医学教育网临床执业医师辅导精华栏目!

〖医学教育网版权所有,转载务必注明出处,违者将追究法律责任〗

正保医学教育网
上医学教育网 做成功医学人
打开APP
全部评论(0打开APP查看全部 >
精品课程

高效定制班

直播+录播 含班级服务

4180

详情>>
热点推荐:
0
0
0
评论
取消
复制链接,粘贴给您的好友

复制链接,在微信、QQ等聊天窗口即可将此信息分享给朋友
前往医学教育网APP查看,体验更佳!
取消 前往
您有一次专属抽奖机会
可优惠~
领取
优惠
注:具体优惠金额根据商品价格进行计算
恭喜您获得张优惠券!
去选课
已存入账户 可在【我的优惠券】中查看