关于“临床执业医师钙拮抗药试题——维拉帕米临床主要用于治疗”的内容,相信很多考生都在关注,医学教育网编辑为大家整理了钙拮抗药相关内容,详情如下:
1.钙离子拮抗剂分类

2.钙离子拮抗剂药理作用

3.三种钙通道阻滞剂心血管效应的比较

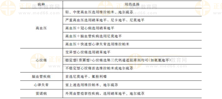
4.临床应用选择

钙离子拮抗剂临床应用是最难的部分,上述已经给予详细总结,针对不同题干给出的案例应注意甄别,但前提是掌握这类药物的作用机理。
易混淆内容:在不同疾病或合并症的情况选出合理的钙通道拮抗剂是核心考点,其中高血压和心绞痛的合并症考试频率最高:

【知识点随手练】
一、A1型选择题
1.阵发性室上性心动过速,首选
A.利多卡因
B.体外直流同步电复律
C.维拉帕米
D.普鲁卡因酰胺
E.苯妥英钠
2.维拉帕米临床主要用于治疗
A.心律失常
B.心力衰竭
C.极度心动过缓
D.二至三度房室传导阻滞
E.心源性休克
3.变异型心绞痛的首选药
A.普尼拉明
B.地尔硫卓
C.尼莫地平
D.维拉帕米
E.硝苯地平
4.对外周血管和冠状血管都有扩张作用,反射性加快心率的抗心绞痛药
A.维拉帕米
B.双嘧达莫
C.硝苯地平
D.普萘洛尔
E.硝酸甘油
【知识点随手练参考答案及解析】
一、A1型选择题
1.C
【答案解析】维拉帕米为一种钙离子内流的抑制剂(慢通道阻滞剂),在心脏,钙离子内流受抑制使窦房结和房室结的自律性降低,传导减慢,但很少影响心房、心室减低,影响收缩蛋白的活动,心肌收缩减弱,心脏做功减少,心肌氧耗减少。对血管,钙离子内流动脉压下降,心室后负荷降低。阵发性室上性心动过速首选维拉帕米。
2.A
【答案解析】维拉帕米是钙通道阻滞药,主要用于抗心律失常。可用于稳定型和不稳定型心绞痛,维拉帕米扩张冠状血管作用也较强,但对外周血管的扩张作用较硝苯地平弱,较少引起低血压,抗心律失常作用明显,因此特别适用于伴有心律失常的心绞痛患者。维拉帕米也可以用于高血压及心绞痛。
3.E
【答案解析】硝苯地平能明显舒张血管,是变异型心绞痛的首选药。
4.C
【答案解析】硝苯地平为钙通道阻滞剂,对外周血管和冠状血管都有扩张作用,降压作用可反射性加快心率,硝酸甘油剂量过大时,可使血压过度降低,以致交感神经兴奋心率加快和收缩力加强,增加心肌的耗氧量,加剧心绞痛。
编辑推荐:
2021年临床执业医师考生专享应试宝典电子书免费领pdf版!
临床执业医师精神神经系统太难 熟记这33大考点帮你一点点拿下TA
核心考点get√:临床执业医师各章节217条重点&24张图速记!
【26科】临床执业医师各科目重难点梳理/复习攻略!转发收藏!
以上关于“临床执业医师钙拮抗药相关试题——维拉帕米临床主要用于治疗”的文章由医学教育网编辑整理搜集,希望可以帮助到大家,更多的文章随时关注医学教育网临床执业医师辅导精华栏目!
〖医学教育网版权所有,转载务必注明出处,违者将追究法律责任〗