临床执业医师

考试动态
复习指导

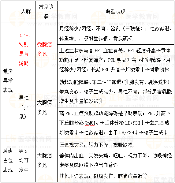
代谢、内分泌系统「历年高频」易混淆考点:催乳素瘤的临床特点对比

2023年临床执业医师考试备考进行中,为了帮助参加2023年临床执业医师考试的考生更好地掌握知识点,医学教育网小编专门整理汇总了代谢、内分泌系统「历年高频」易混淆考点:催乳素瘤的临床特点对比,各位考生赶快收藏练习起来!
易混淆考点:催乳素瘤的临床特点对比

催乳素瘤的临床特点对比

【本文为正保医学教育网原创整理,转载请注明来源正保医学教育网】

2023医师资格综合笔试将于8月份开考,为了帮助广大考生考前顺利备考,医学教育网推出医师「考前密训班」,全程直播,63h笔试直播+3套仿真模考题+6大社群服务+3重答疑服务,临考实战,一起看看班次详情>>

2023医师笔试考前密训班

热门推荐:

【汇总】2023年临床执业医师考试26大科目特点及复习要点

戒掉拖延症!2023年临床执业医师“必考考点+复习技巧”备考资料每周一读

一文总结临床执业医师资格考试中儿科疾病易混淆考点24大知识点

2023年临床执业医师笔试冲刺1000+精编速记考点

正保医学教育网
上医学教育网 做成功医学人
打开APP
全部评论(0打开APP查看全部 >
精品课程

高效定制班

直播+录播 含班级服务

4180

详情>>
热点推荐:
0
0
0
评论
取消
复制链接,粘贴给您的好友

复制链接,在微信、QQ等聊天窗口即可将此信息分享给朋友
前往医学教育网APP查看,体验更佳!
取消 前往
您有一次专属抽奖机会
可优惠~
领取
优惠
注:具体优惠金额根据商品价格进行计算
恭喜您获得张优惠券!
去选课
已存入账户 可在【我的优惠券】中查看