临床执业医师

考试动态
复习指导

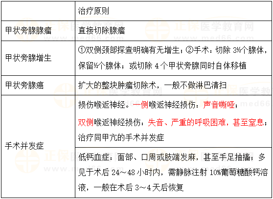
甲状旁腺功能亢进症的治疗及并发症-2023临床执业医师考试易混淆考点鉴别对比表

为帮助参加2023年临床执业医师的考生笔试考前冲刺,医学教育网小编为大家整理各单元高频考点速记内容,以下为“甲状旁腺功能亢进症的治疗及并发症-2023临床执业医师考试易混淆考点鉴别对比表”,希望可以帮到大家:

【汇总】2023年临床执业医师《代谢、内分泌系统》易混淆考点28个

甲状旁腺功能亢进症的治疗及并发症

甲状旁腺功能亢进症的治疗及并发症

【本文为正保医学教育网原创整理,转载请注明来源正保医学教育网】

2023医师资格综合笔试将于8月份开考,为了帮助广大考生考前2个月顺利备考,医学教育网推出医师「考前密训班」,全程直播,63h笔试直播+3套仿真模考题+6大社群服务+3重答疑服务,临考实战,一起看看班次详情>>

相关推荐:

2023年临床执业医师综合笔试考试时间、流程、内容发布!

你的临床执业医师笔试备考进度已滞后?别慌,冲刺方案来了!

2023年临床执业医师综合笔试考情分析/题型题量分值分布!

免费试用 | 2023年临床执业医师《密题库》,给你安排上了!

2023年临床执业医师考试有一定难度,但基础扎实,多思考、总结、结合实际生活进行学习,也能学好!今天主要为大家整理了甲状旁腺功能亢进症的治疗及并发症-2023临床执业医师考试易混淆考点鉴别对比表,让你在平时复习的同时,更好地吸收和巩固相关知识点。持之以恒,让你每天都有进步!

正保医学教育网
上医学教育网 做成功医学人
打开APP
全部评论(0打开APP查看全部 >
精品课程

高效定制班

直播+录播 含班级服务

4180

详情>>
热点推荐:
0
0
0
评论
取消
复制链接,粘贴给您的好友

复制链接,在微信、QQ等聊天窗口即可将此信息分享给朋友
前往医学教育网APP查看,体验更佳!
取消 前往
您有一次专属抽奖机会
可优惠~
领取
优惠
注:具体优惠金额根据商品价格进行计算
恭喜您获得张优惠券!
去选课
已存入账户 可在【我的优惠券】中查看