临床执业医师

考试动态
复习指导

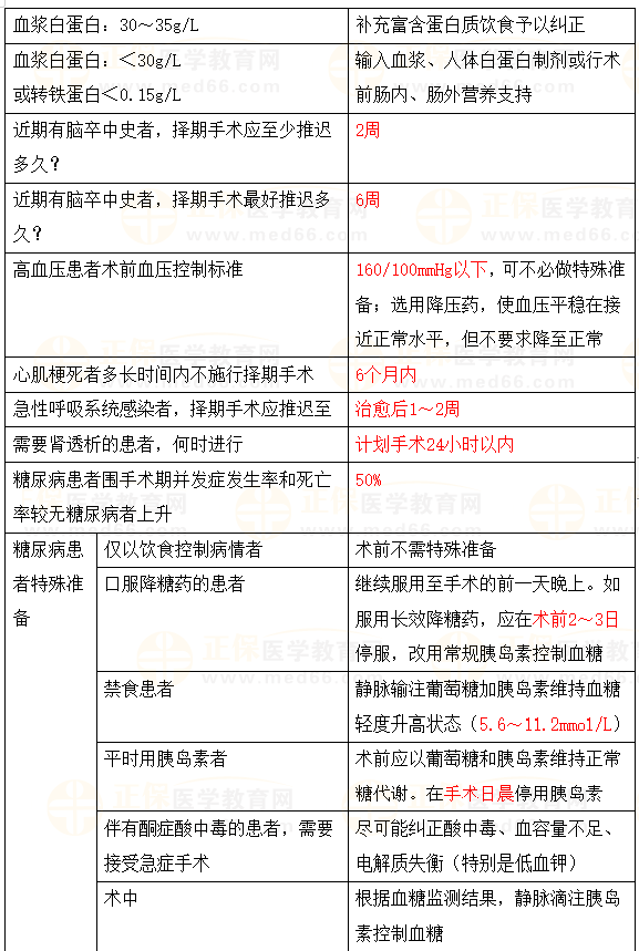
外科手术术前特殊准备对比(临床执业医师高频易混淆考点)

2023年临床执业医师考试备考正当时!今天主要为大家整理了外科手术术前特殊准备对比临床执业医师高频易混淆考点),备考时间紧张,早点开始复习通过考试的可能性才会更高,随时检验你的掌握情况,快喊身边小伙伴儿一起来参与啦!

外科手术术前特殊准备对比

外科手术术前特殊准备对比

【本文为正保医学教育网原创整理,转载请注明来源正保医学教育网】

相关推荐:

2023医师资格考试医学综合考试机考解读汇总!跨题型不可回看!

你的临床执业医师笔试备考进度已滞后?别慌,冲刺方案来了!

免费试用 | 2023年临床执业医师《密题库》,给你安排上了!

2023年临床执业医师综合笔试考试时间、流程、内容发布!

2023年临床执业医师综合笔试考情分析/题型题量分值分布!

以上为“外科手术术前特殊准备对比(临床执业医师高频易混淆考点)”全部内容,由医学教育网小编整理,更多信息请随时关注医学教育网。

正保医学教育网
上医学教育网 做成功医学人
打开APP
全部评论(0打开APP查看全部 >
精品课程

高效定制班

直播+录播 含班级服务

4180

详情>>
热点推荐:
0
0
0
评论
取消
复制链接,粘贴给您的好友

复制链接,在微信、QQ等聊天窗口即可将此信息分享给朋友
前往医学教育网APP查看,体验更佳!
取消 前往
您有一次专属抽奖机会
可优惠~
领取
优惠
注:具体优惠金额根据商品价格进行计算
恭喜您获得张优惠券!
去选课
已存入账户 可在【我的优惠券】中查看