临床执业医师

考试动态
复习指导

2023临床执业医师每天一个知识点:协调医务人员之间关系的伦理要求

导语复习备考精编考点

大家在备考2023临床执业医师考试的过程不仅仅是单纯记忆,还需要思考和理解。要养成思考和总结的习惯,将知识点串成逻辑链,加深印象。正保医学教育网帮考生整理了2023临床执业医师考试高频知识点协调医务人员之间关系的伦理要求,快来看看!

汇总:【第四期】临床执业医师备考知识点+题学练结合,每天一个知识点!

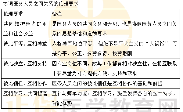
考点:协调医务人员之间关系的伦理要求

协调医务人员之间关系的伦理要求

经典例题

医务人员共同的首要义务和天职是

A.维护病人的利益和社会公益

B.维护医务人员和医院的声誉

C.维护医务人员和医院的经济效益

D.维护医务人员和医院的自身利益

E.维护医务人员之间、医院间的和谐

【正确答案】A

【答案解析】维护患者的健康和生命,捍卫患者的正当权益,这是医务人员的共同义务和天职。

【声明:本文为正保医学教育网原创整理,转载请注明来源正保医学教育网。】

不同基础的考生薄弱点及学习能力均有差异,因此需要在备考周期中合理审视自己的基础,较薄弱的同学,要及早进入复习阶段,复习过程中也不要气馁,要相信自己通过医学教育网老师的陪伴,合理的复习计划,重点的内容讲解,一定会在2023年取得自己梦寐的硕果!

临床执业医师VIP签约特训营

精编考点:

2023年临床执业医师笔试冲刺1000+精编速记考点

【汇总】2023年临床执业医师考试26大科目特点及复习要点

戒掉拖延症!2023年临床执业医师“必考考点+复习技巧”备考资料每周一读

临床执业医师考试难度逐渐升级,但只要夯实基础,稳步积累,多思考多总结,一定能收获理想的结果!

正保医学教育网
上医学教育网 做成功医学人
打开APP
全部评论(0打开APP查看全部 >
精品课程

高效定制班

直播+录播 含班级服务

4180

详情>>
热点推荐:
0
0
0
评论
取消
复制链接,粘贴给您的好友

复制链接,在微信、QQ等聊天窗口即可将此信息分享给朋友
前往医学教育网APP查看,体验更佳!
取消 前往
您有一次专属抽奖机会
可优惠~
领取
优惠
注:具体优惠金额根据商品价格进行计算
恭喜您获得张优惠券!
去选课
已存入账户 可在【我的优惠券】中查看