临床执业医师

考试动态
复习指导

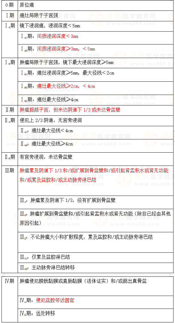
宫颈癌的临床分期-2023临床执业医师二试易混淆考点鉴别对比表

为帮助参加2023年临床执业医师二试的考生笔试考前冲刺,医学教育网小编为大家整理各单元高频考点速记内容,以下为“宫颈癌的临床分期-2023临床执业医师二试易混淆考点鉴别对比表”,希望可以帮到大家:

易混淆考点鉴别对比表-宫颈癌的临床分期

宫颈癌的临床分期

【本文为正保医学教育网原创整理,转载请注明来源正保医学教育网】

正保医学教育网《二试特训班》上线!3轮+研发与审核,精选4大学科高频考点,浓缩课时以题带点集训考法与解题技巧!学得会,学得快,短时攻克核心考点

临床医师二试特训班

热点推荐:

2023年临床执业医师综合考试一试考过的题,二试还会重复考吗?

【规划】临床执业医师二试26科重难点梳理/复习攻略!

2023年临床执业医师二试复习时间不够,哪些科目可以取舍?

【启航】汤以恒老师解读医考命题方向,亲授过线技巧!

2023临床执业医师笔试一试各单元考情分析/考察范围/分值占比

【看点】破局二试:鸿雁老师倾囊相授,内科出题规律>>

正保医学教育网
上医学教育网 做成功医学人
打开APP
全部评论(0打开APP查看全部 >
精品课程

高效定制班

直播+录播 含班级服务

4180

详情>>
热点推荐:
0
0
0
评论
取消
复制链接,粘贴给您的好友

复制链接,在微信、QQ等聊天窗口即可将此信息分享给朋友
前往医学教育网APP查看,体验更佳!
取消 前往
您有一次专属抽奖机会
可优惠~
领取
优惠
注:具体优惠金额根据商品价格进行计算
恭喜您获得张优惠券!
去选课
已存入账户 可在【我的优惠券】中查看