临床执业医师

考试动态
复习指导

2023临床执业医师二试易混淆考点胎盘早剥与前置胎盘对比记忆表

当我们进行2023临床执业医师二试复习备考时,一定要注意对比记忆易混淆的考点,这种类型考点在实际命题时经常考察两者的鉴别对比。正保医学教育网本篇要跟大家分享的是2023临床执业医师考试易混淆考点胎盘早剥与前置胎盘对比记忆表,你的实力不是绝对的,但你的努力可以使得你变得更强大!

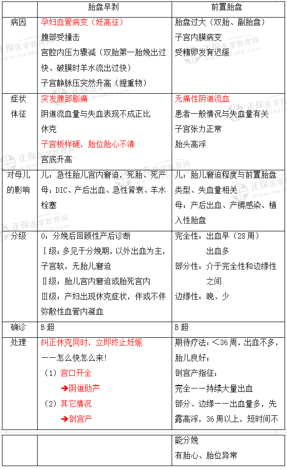
胎盘早剥与前置胎盘对比

胎盘早剥与前置胎盘对比

声明:本文为正保医学教育网原创整理,转载请注明来源正保医学教育网

正保医学教育网二试考前急救班上线!参照一试命题考点及考试难度,针对性攻克二试。全直播授课,以题带点。3套模考密卷,临考实战,决战更有信心!

二试考前急救班

二试备考:

2023年临床执业医师二试《消化系统》12大易混淆考点汇总

2023年临床执业医师二试基础/人文「历年高频」精选考点

2023年临床执业医师考试二试《妇儿》精选考点(含经典习题)

正保医学教育网
上医学教育网 做成功医学人
打开APP
全部评论(0打开APP查看全部 >
精品课程

高效定制班

直播+录播 含班级服务

4180

详情>>
热点推荐:
0
0
0
评论
取消
复制链接,粘贴给您的好友

复制链接,在微信、QQ等聊天窗口即可将此信息分享给朋友
前往医学教育网APP查看,体验更佳!
取消 前往
您有一次专属抽奖机会
可优惠~
领取
优惠
注:具体优惠金额根据商品价格进行计算
恭喜您获得张优惠券!
去选课
已存入账户 可在【我的优惠券】中查看