临床执业医师

考试动态
复习指导

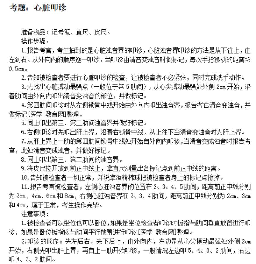
​临床执业医师体格检查历年考点:心脏叩诊操作步骤及注意事项

临床执业医师体格检查历年考点:心脏叩诊操作步骤及注意事项如下,实践技能第二站体格检查是考试难点之一,为了帮助广大医考生学习,医学教育网老师专门总结了“体格检查”历年考点,预祝大家都能取得优异成绩:

心脏叩诊

分值占比
体格检查

分值占比:实践技能第二站体格检查考试时间为15分钟,分值占比为20分。

考试形式:考生在标准体检者身体(直肠指检和乳房检查在医用模具)上进行检查。

好课力荐(直播课)

2022年临床实践技能考试时间:2022年6月13日-26日!时间有限,复习更需要有目标、有方向,医学教育网推出临床技能集训营考前直播课,全程直播+专业讲师团+赠480元全套技能特色班,现已开课,点击下图查看具体直播课表>

漂浮

相关阅读:

全国临床医师实践技能病例分析历年模考题汇总(含诊断公式)

国家临床执业医师实践技能基本操作“历年模考题”汇总

全国临床执业医师考试实践技能病史采集历年模拟考题汇总

全国临床执业医师实践技能第二站体格检查历年模考题汇总

2022年临床执业医师实践技能新三站第2套模考试卷

以上关于“临床执业医师体格检查历年考点:心脏叩诊操作步骤及注意事项”的文章由医学教育网编辑整理搜集,更多的文章随时关注医学教育网临床执业医师实践技能辅导精华栏目,医学教育网也为广大考生提供视频讲解,可以点击这里了解班次>>

正保医学教育网
上医学教育网 做成功医学人
打开APP
全部评论(0打开APP查看全部 >
精品课程

高效定制班

直播+录播 含班级服务

4180

详情>>
热点推荐:
0
0
0
评论
取消
复制链接,粘贴给您的好友

复制链接,在微信、QQ等聊天窗口即可将此信息分享给朋友
前往医学教育网APP查看,体验更佳!
取消 前往
您有一次专属抽奖机会
可优惠~
领取
优惠
注:具体优惠金额根据商品价格进行计算
恭喜您获得张优惠券!
去选课
已存入账户 可在【我的优惠券】中查看