临床执业医师

考试动态
复习指导

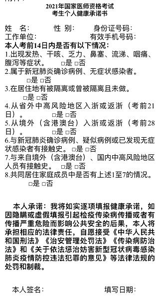
2021年浙江省舟山市医师资格考试考生个人健康承诺书

2021年浙江省舟山市医师资格考试考生个人健康承诺书,想必很多考生都想知道下载地址吧,医学教育网编辑整理如下。

【浙江2021年国家医师资格考试考生个人健康承诺书】

官方通知:舟山考点2021年医师资格考试疫情防控注意事项

浙江

考生考前需下载《2021年浙江省医师资格考试考生个人健康承诺书》,如实、完整填写相关信息,并在进入考场前交给考场工作人员。

考试地点:浙江海洋大学公共网络中心(舟山市定海区临城街道海大南路1号北一门)

热点关注:

2021年临床执业医师模考400分,能通过考试吗?多少分保险?

临床执业医师部分考区/考点再次延期!延考地区通过率会更高?

准考证打印开启!2021年临床执业医师没准备这些进不了考场!

2021年临床执业医师26大科目分值占比表,掌握加分!

2022年临床执业医师高效定制班/笔试集训营每日一练正式启动!

你还在无效刷题吗?2021年临床执业医师《错题集》免费领! 

以上就是医学教育网关于“2021年浙江省舟山市医师资格考试考生个人健康承诺书”的相关介绍,希望能够帮助到大家,更多资讯尽在医学教育网临床执业医师栏目!

正保医学教育网
上医学教育网 做成功医学人
打开APP
全部评论(0打开APP查看全部 >
精品课程

高效定制班

直播+录播 含班级服务

4180

详情>>
热点推荐:
0
0
0
评论
取消
复制链接,粘贴给您的好友

复制链接,在微信、QQ等聊天窗口即可将此信息分享给朋友
前往医学教育网APP查看,体验更佳!
取消 前往
您有一次专属抽奖机会
可优惠~
领取
优惠
注:具体优惠金额根据商品价格进行计算
恭喜您获得张优惠券!
去选课
已存入账户 可在【我的优惠券】中查看