临床执业医师

考试动态
复习指导

2022年临床执业医师卫生法规“医师法”大纲变动如何备考?

2022年临床执业医师备考已开启,卫生法规约占15分左右,近几年在医师的考试中越来越受到重视,重点掌握:概念性的表述,如医师法的内容、医师管理条例、药品管理法等。此外近几年试题出现一种新型题,即将伦理学、心理学、卫生法规三门学科综合考察一道A3/A4型题,所以此科目重在学习+理解,定能取得好成绩。

2022年临床执业医师实践技能大纲没有变化,综合考试除了《卫生法规》关于医师法的章节有变化,其他科目考试大纲都没有变化,这对于考生来说是个好消息!大家重点关注变动内容,尽早开启备考!

医师法

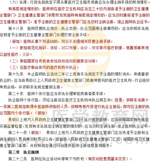
《卫生法规》考试大纲关于医师法的内容有变动

1

医师法的变动内容截图

2

医师法的变动内容截图

查看汇总:早起的鸟儿有虫吃 ——论2022年临床执业医师如何启动备考?

【医学教育网原创,转载请注明出处!违者必究】

知己知彼、百战不殆,了解了各个系统的分值占比,对于2022年备考相信大家有了一定的复习方向!2022年临床执业医师考试大纲变化不大,尽早开启备考很有必要,搭配2022年临床执业医师辅导课程,课程+题库+试卷+答疑,备考不孤单>>

热点关注:

2022年临床执业医师实践技能考试大纲已发布!无变化!

专业解析:2022年临床执业医师实践技能大纲及教材变化说明

【星级标注】2022年临床执业医师考试26大科目重难点梳理

医学教育网临床执业医师:《答疑周刊》2022年第1期

以上是医学教育网小编整理的“2022年临床执业医师卫生法规“医师法”大纲变动如何备考?”相关内容,想了解更多临床执业医师考试知识,请持续关注医学教育网临床医师栏目。

正保医学教育网
上医学教育网 做成功医学人
打开APP
全部评论(0打开APP查看全部 >
精品课程

高效定制班

直播+录播 含班级服务

4180

详情>>
热点推荐:
0
0
0
评论
取消
复制链接,粘贴给您的好友

复制链接,在微信、QQ等聊天窗口即可将此信息分享给朋友
前往医学教育网APP查看,体验更佳!
取消 前往
您有一次专属抽奖机会
可优惠~
领取
优惠
注:具体优惠金额根据商品价格进行计算
恭喜您获得张优惠券!
去选课
已存入账户 可在【我的优惠券】中查看