临床执业医师

考试动态
复习指导

2022年临床执业医师考试女性生殖系统「考前必背」11张表

2022年临床执业医师考试女性生殖系统「考前必背」11张表整理如下,如果在上考场前还没记住的话,抓紧时间看!历年高频考点,容易出题哦!!!

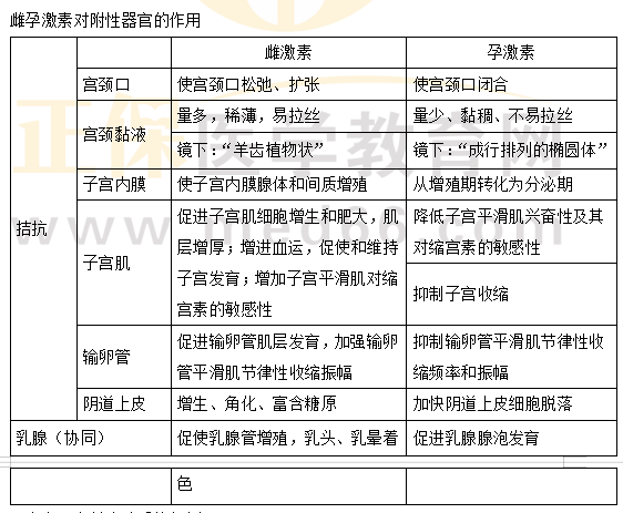
雌孕激素对附性器官的作用

分娩并发症

功血相关知识

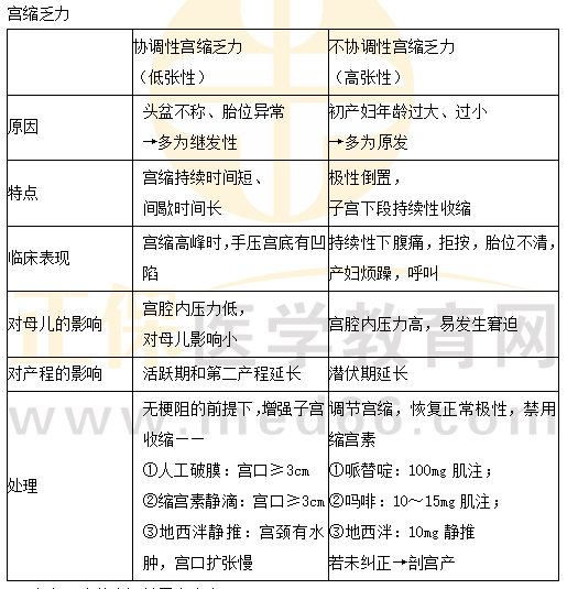
宫缩乏力

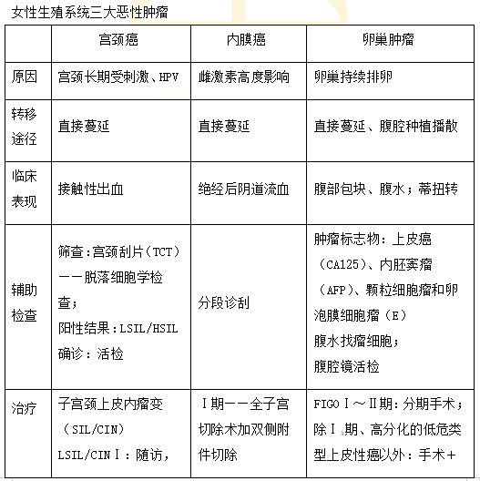
女性生殖系统三大恶性肿瘤

女性生殖系统三大恶性肿瘤1

绒癌、侵蚀性葡萄胎、葡萄胎的鉴别

四种流产的基本类型

胎盘早剥与前置胎盘对比

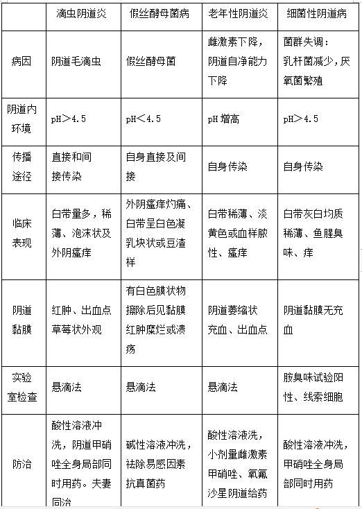
阴道炎总结

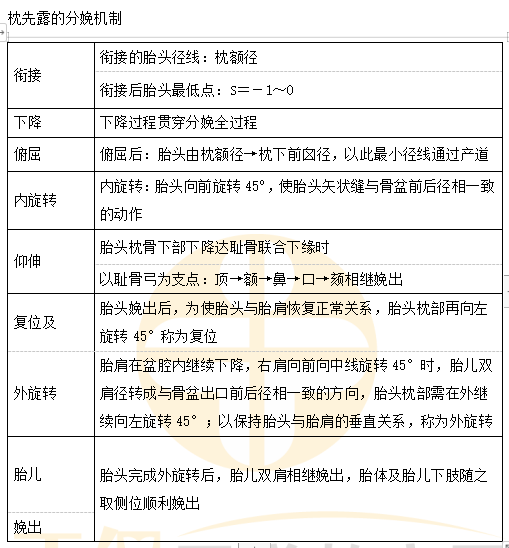
枕先露的分娩机制

子宫韧带

以上分享的内容,由医学教育网小编搜集整理,如果您觉得对您有所帮助,可以分享给朋友。想了解更多医学考试信息、复习资料、备考干货请关注医学教育网。

正保医学教育网
上医学教育网 做成功医学人
打开APP
全部评论(0打开APP查看全部 >
精品课程

高效定制班

直播+录播 含班级服务

4180

详情>>
热点推荐:
0
0
0
评论
取消
复制链接,粘贴给您的好友

复制链接,在微信、QQ等聊天窗口即可将此信息分享给朋友
前往医学教育网APP查看,体验更佳!
取消 前往
您有一次专属抽奖机会
可优惠~
领取
优惠
注:具体优惠金额根据商品价格进行计算
恭喜您获得张优惠券!
去选课
已存入账户 可在【我的优惠券】中查看