临床助理医师

考试动态
复习指导

2022年临床助理医师《生理学》考试大纲已发布!没变化!

2022年临床助理医师生理学》考试大纲已经公布,与2021年相比无变化,建议各位考生尽在开始备考!请广大临床执业助理医师考生参考。购买2022年辅导课程赠送2021年课程先学>>

【汇总】2022年国家临床执业助理医师实践技能+医学综合考试大纲汇总

2022年临床助理医师生理学》考试大纲:

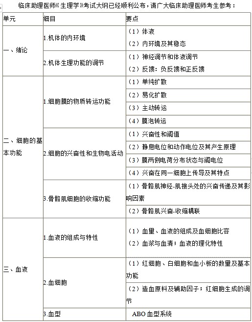
生理学

重要说明:以上为部分考试大纲,完整版考试大纲,请添加微信老师免费领取哦~

如何获取完整版大纲

扫码添加专属微信老师,速领2022临床助理医师资格考试实践技能+综合笔试大纲(pdf),以及实践技能+教材变化对比完整版(pdf),还有更多优惠课程、备考方案免费定制,快快添加专属老师咨询吧!

医师报名、考试提醒订阅二维码

考试大纲变化不大,尽早复习才是明智的选择!购买2022年临床助理医师考试课程,赠送2021年同款课程先学,打好基础,备考不发愁!立即查看2022年课程>>

编辑推荐:

2022年临床执业助理医师《实践技能》教材变动详细汇总

2022年临床助理医师实践技能大纲和教材变化说明

2022年临床执业助理综合笔试考试大纲变动抢先看!

以上关于“2022年临床助理医师生理学》考试大纲”的文章由医学教育网编辑整理搜集,希望可以帮助到大家,更多的文章随时关注医学教育网!

正保医学教育网
上医学教育网 做成功医学人
打开APP
全部评论(0打开APP查看全部 >
精品课程

临床助理医师-高效定制班

直播+录播 含班级服务

4180

查看详情
热点推荐:
0
0
0
评论
取消
复制链接,粘贴给您的好友

复制链接,在微信、QQ等聊天窗口即可将此信息分享给朋友
前往医学教育网APP查看,体验更佳!
取消 前往
您有一次专属抽奖机会
可优惠~
领取
优惠
注:具体优惠金额根据商品价格进行计算
恭喜您获得张优惠券!
去选课
已存入账户 可在【我的优惠券】中查看