临床助理医师

考试动态
复习指导

2023临床助理医师《阴道炎总结》高频考点归纳

女性生殖系统约占30分左右,用一个字来形容女性生殖系统的话,“网”字最合适。其主要原因是因为考点分布杂乱如网,内容交叉。例如:接触性出血、绝经后阴道流血、停经后阴道流血、异常阴道流血等等,一个出血就可出现在不同的单元中,这些易混淆的专业名词,搞得大家头晕目眩。因此,大家只有时刻保持清醒的头脑、缕清考点之间的脉络,才不会迷失其中。

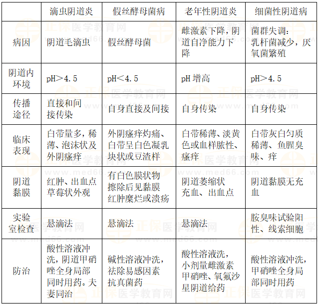
13.考点:阴道炎

题眼:“外阴瘙痒伴灼热感”、“阴道黏膜表面有白色凝乳状物覆盖”

题目:女,48岁,外阴瘙痒伴灼热感三天,妇科检查见外阴红肿、小阴唇内侧及阴道黏膜表面有白色凝乳状物覆盖,该患者首先考虑为

A.外阴阴道假丝酵母菌病

B.淋菌性阴道炎

C.滴虫阴道炎

D.前庭大腺炎

E.细菌性阴道病

答案:A

知识点链接:阴道炎总结

阴道炎总结

↓下载全部内容↓

星级考点资料免费领取

本文为正保医学教育网原创整理,转载请注明来源正保医学教育网。

网校2023临床助理医师二试考前急救班已上线!将参照一试命题考点及考试难度,针对性攻克二试。全直播授课,以题带点。3套模考密卷,临考实战,决战更有信心!

2024临床执业医师课程

相关推荐:

临床助理医师二试及2024年考试怎么复习?星级考点·百题速记手册免费领取!

2023临床助理医师二试冲刺时间不够,哪些科目可以取舍?

【机制题一扫通】今年临床助理医师机制题难?65页干货都给你整理好了!

2023临床助理医师【二试加速包】,考情速递|考点|模拟题一网打尽!

正保医学教育网
上医学教育网 做成功医学人
打开APP
全部评论(0打开APP查看全部 >
精品课程

临床助理医师-高效定制班

直播+录播 含班级服务

4180

查看详情
热点推荐:
0
0
0
评论
取消
复制链接,粘贴给您的好友

复制链接,在微信、QQ等聊天窗口即可将此信息分享给朋友
前往医学教育网APP查看,体验更佳!
取消 前往
您有一次专属抽奖机会
可优惠~
领取
优惠
注:具体优惠金额根据商品价格进行计算
恭喜您获得张优惠券!
去选课
已存入账户 可在【我的优惠券】中查看