临床助理医师

考试动态
复习指导

2023年临床执业助理医师综合笔试《女性生殖》教材内容变动

2023年临床执业助理医师综合笔试教材《女性生殖》已公布!医学教育网小编专门对比整理了2023年临床执业助理医师综合笔试《女性生殖》教材内容变动如下,各位考生赶快收藏查看!

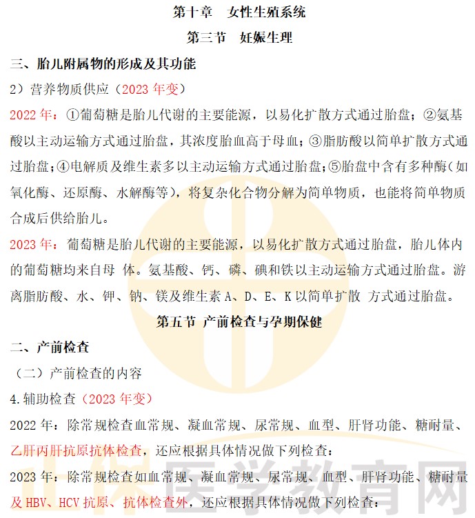
《女性生殖》教材变化部分内容截图

女性生殖


完整版下载:2023年临床执业助理医师综合笔试教材《女性生殖》变动

扫码添加专属微信老师,可领取完整版【2023临床助理医师资格考试大纲+教材变动电子版,还有更多优惠课程、备考方案免费定制,快快添加专属老师咨询吧!

官网信息页

热点关注:

【精】2023年临床助理医师实践技能考试大纲及教材变动(详细汇总版)

【考试大纲】2023年临床助理医师考试实践技能+综合笔试考试大纲汇总

以上分享的内容,由医学教育网小编搜集整理,如果您觉得对您有所帮助,可以分享给朋友。想了解更多医学考试信息、复习资料、备考干货请关注医学教育网。

正保医学教育网
上医学教育网 做成功医学人
打开APP
全部评论(0打开APP查看全部 >
精品课程

临床助理医师-高效定制班

直播+录播 含班级服务

4180

查看详情
热点推荐:
0
0
0
评论
取消
复制链接,粘贴给您的好友

复制链接,在微信、QQ等聊天窗口即可将此信息分享给朋友
前往医学教育网APP查看,体验更佳!
取消 前往
您有一次专属抽奖机会
可优惠~
领取
优惠
注:具体优惠金额根据商品价格进行计算
恭喜您获得张优惠券!
去选课
已存入账户 可在【我的优惠券】中查看