临床助理医师

考试动态
复习指导

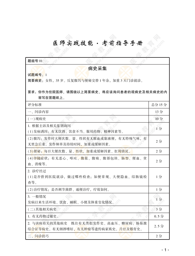
2022年临床医师实践技能【病史采集】精编1号题(附解析)

2022年临床医师实践技能【病史采集】精编1号题(附解析)!具体内容医学教育网编辑整理分享如下,希望对正在备战2022年医师实践技能考试的考生有所帮助!

【汇总】2022年临床助理医师实践技能【病史采集】26道经典试题

临床病史采集1

临床病史采集2

〖医学教育网版权所有,转载必究〗

技能课程推荐

2022年临床实践技能考试时间:2022年6月13日-26日!时间有限,更需要复习得有目标、有方向,医学教育网推出临床技能集训营,全程直播+专业讲师团+赠480元全套技能特色班点击下图查看详情>

漂浮

↓技能集训营亮点聚焦

<1>全程直播+专业讲师团+赠480元全套技能特色班

<2>考点覆盖全,细致讲解,紧抓得分要点:

     囊括29 个症状,58个疾病,6 大体格检查,21 项基本操作,26 种影像诊断,19项实验室检查结果判读;

<3>直播情景模拟演练+互动教学,“手把手”带你掌握操作规范

<4>七大社群服务+3大增值服务,全程跟踪学习,不懂就问,及时答疑

<5>配套「技能电子讲义」+「技能模考卷」,讲练结合,锁定拿分点

<6>老学员(已购22年医师课程(含续学))购买享85折优惠

【推荐】

2022年临床助理医师资格考试《实践技能模拟卷》第4套汇总

2022临床助理医师实践技能全三站模考卷第3套!

临床助理医师2022年实战模考系统!模拟技能实战操作,赶紧做题吧!

2022年临床助理执业医师《实践技能》大纲下载

正保医学教育网
上医学教育网 做成功医学人
打开APP
全部评论(0打开APP查看全部 >
精品课程

临床助理医师-高效定制班

直播+录播 含班级服务

4180

查看详情
热点推荐:
0
0
0
评论
取消
复制链接,粘贴给您的好友

复制链接,在微信、QQ等聊天窗口即可将此信息分享给朋友
前往医学教育网APP查看,体验更佳!
取消 前往
您有一次专属抽奖机会
可优惠~
领取
优惠
注:具体优惠金额根据商品价格进行计算
恭喜您获得张优惠券!
去选课
已存入账户 可在【我的优惠券】中查看