临床助理医师

考试动态
复习指导

考题不难,核心考点比较明确!临床助理医师《其他》这几点zui该掌握!

考题不难,核心考点比较明确!临床助理医师《其他》这几点zui该掌握!!医学教育网小编整理分享具体建议内容如下,希望可以帮助备战2022年临床助理医师考试的考生顺利备考!

【汇总】攻略合集!2022年临床助理医师21大科目备战“兵法”

小宝打瞌睡

其他-复习策略】

【常见考点】

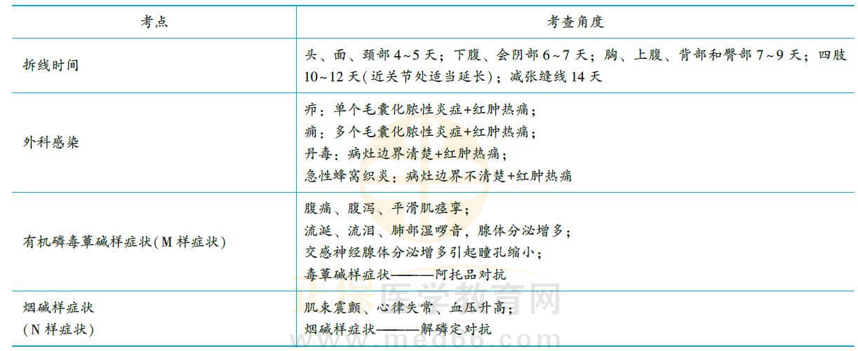
临床助理《其他》常考知识点

【易错考点摘要】

临床助理医师《其他》易错考点

【复习策略】

其他这部分内容比较杂,但考题不难,核心考点比较明确。zui容易命题、zui该重点掌握的得分点包括——乳腺疾病、烧伤、外科感染、中毒、围手术期处理

〖医学教育网版权所有,转载必究〗

时不我待!2022年临床执业助理医师考试大纲查看内容>)现已公布!是时候选择适合自己辅导课,开启备考征程了!2022年网络辅导课程详情查看>

【推荐】

比较简单的系统!目标是多多拿分——临床助理《运动系统》备考建议

由易到难!2022年拿下临床助理《泌尿系统》三步走攻略

不存在取舍!临床助理医师《消化系统》必须掌握10大点!

权重高、难、偏近临床!《精神神经系统》复习建议奉上!

2022年临床执业助理医师医学综合考试《传染病、性传播疾病》复习方法

临床助理医师《代谢、内分泌系统》切莫死记硬背,理解记忆效果更佳!

正保医学教育网
上医学教育网 做成功医学人
打开APP
全部评论(0打开APP查看全部 >
精品课程

临床助理医师-高效定制班

直播+录播 含班级服务

4180

查看详情
热点推荐:
0
0
0
评论
取消
复制链接,粘贴给您的好友

复制链接,在微信、QQ等聊天窗口即可将此信息分享给朋友
前往医学教育网APP查看,体验更佳!
取消 前往
您有一次专属抽奖机会
可优惠~
领取
优惠
注:具体优惠金额根据商品价格进行计算
恭喜您获得张优惠券!
去选课
已存入账户 可在【我的优惠券】中查看