备考临床助理医师的小伙伴是不是在埋头苦学,还有60天就要面临实践技能考试,现在重中之重的任务就是要过了第一关,才有资格考虑下一关!那么技能考试你有把握过关了吗?
在这冲刺时刻,医学教育网面授班给大家带来了冲刺宝典,病例分析公式、病史采集模板PDF打印版,下面给大家看看部分截图,还有更多的面授班内部资料来帮助大家冲刺抢分。抓紧时间添加老师微信,开启冲刺之旅吧!

扫码加老师微信,冲刺资料马上到手
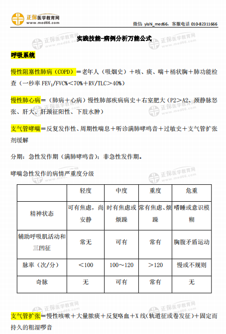
病例分析公式部分截图


病史采集模板部分截图


以下资料全部免费领取哦!冲刺全靠它!

小伙伴可以长按识别下方二维码,添加老师备注【临床技能考试】即可领取哦!

微信扫码添加老师,领取更多面授资料
点击图片,还有机会领取价值880元的面授内部大礼包哦!

