临床助理医师

考试动态
复习指导

2021年临床执业助理医师资格考试上海考区考生现场审核预约流程

关于“2021年临床执业助理医师资格考试上海考区考生现场审核预约流程”相关内容,相信参加2021年临床执业助理医师资格考试报名的考生都在关注,为方便大家了解,在此医学教育网小编为大家整理如下内容:

阅读原文:上海市2021年医师资格考试工作的有关事项通告事关审核/缴费!

附件:2021年医师资格考试上海考区考生现场审核预约流程

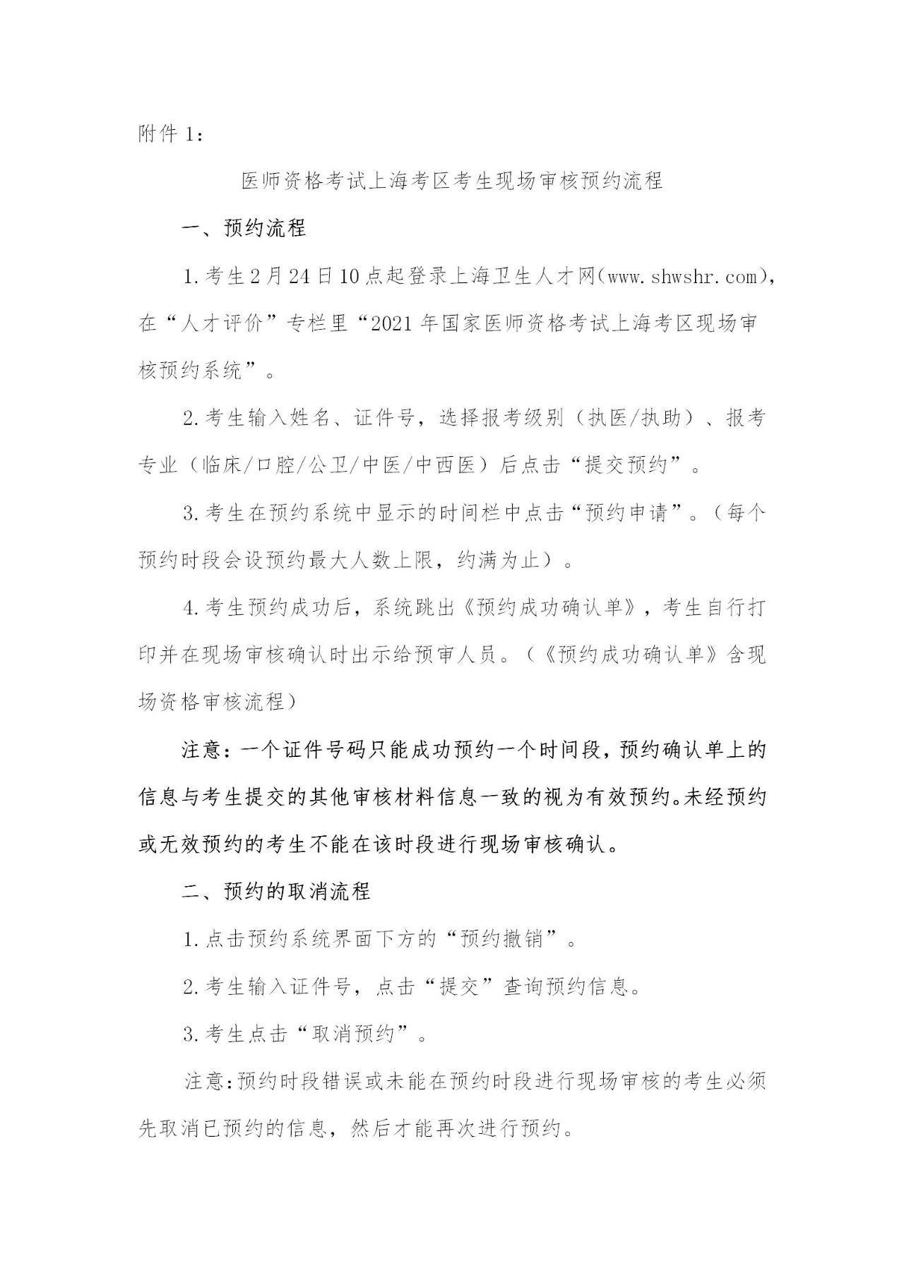
附件1

编辑推荐:

【缴费】2021年全国医师考试报名/技能缴费时间/方式/标准官方通知汇总

【考点】解决节后综合征!节后这样弯道超车,临床助理精选考点/试题必须掌握

【练习】你要悄悄刷题,然后惊艳所有人!2021临床助理医师模拟测评试题练习!

【资料】【牛气好礼】2021年临床助理医师《应试宝典》内部资料免费领!

【刷题】强势回归!2021年临床助理医师免费刷题小程序医考爱打卡全新升级!

以上关于“2021年临床执业助理医师资格考试上海考区考生现场审核预约流程”的文章由医学教育网编辑整理搜集,希望可以帮助到大家,更多的文章随时关注医学教育网!

正保医学教育网
上医学教育网 做成功医学人
打开APP
全部评论(0打开APP查看全部 >
精品课程

临床助理医师-高效定制班

直播+录播 含班级服务

4180

查看详情
热点推荐:
0
0
0
评论
取消
复制链接,粘贴给您的好友

复制链接,在微信、QQ等聊天窗口即可将此信息分享给朋友
前往医学教育网APP查看,体验更佳!
取消 前往
您有一次专属抽奖机会
可优惠~
领取
优惠
注:具体优惠金额根据商品价格进行计算
恭喜您获得张优惠券!
去选课
已存入账户 可在【我的优惠券】中查看