基础医学理论

考试动态
复习指导
首页 > 基础医学理论 > 其他专业 > 正文

临床医师《其他》考点:中毒机制、急性中毒表现及特效解毒药

关于“临床医师《其他》考点:中毒机制、急性中毒表现及特效解毒药”内容,相信参加临床执业医师考试的考生十分关注,在此医学教育网小编为大家整理如下内容:

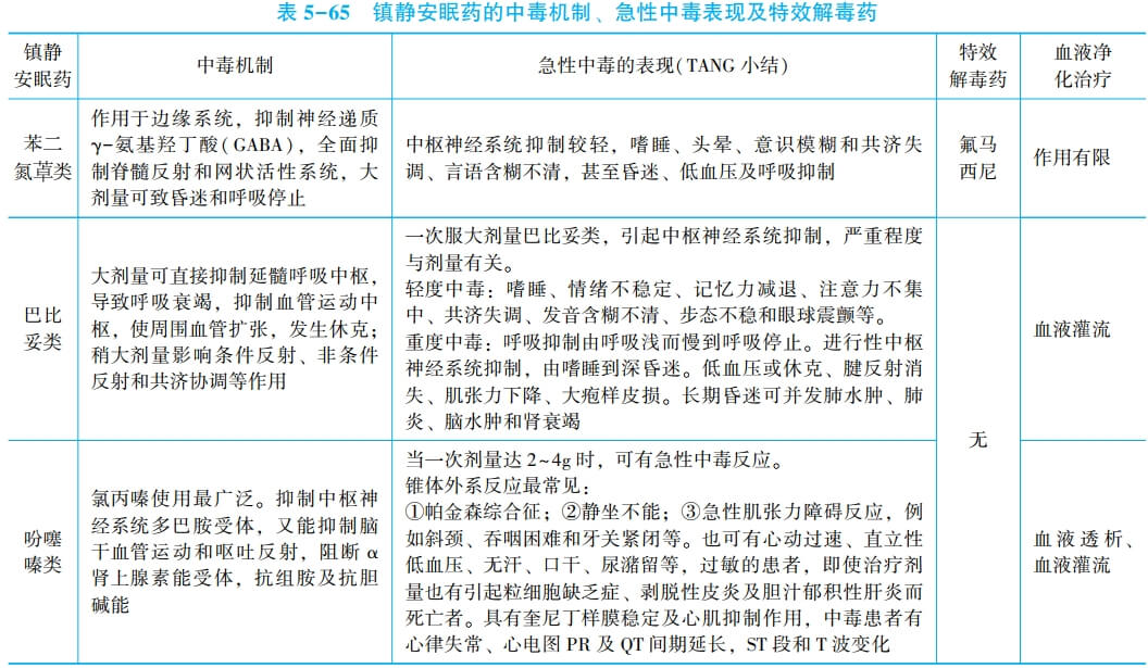
中毒机制、急性中毒表现及特效解毒药

〖医学教育网版权所有,转载务必注明出处,违者将追究法律责任〗

以上为“临床医师《其他》考点:中毒机制、急性中毒表现及特效解毒药”全部内容,由医学教育网小编整理,更多信息请随时关注医学教育网。

正保医学教育网
上医学教育网 做成功医学人
打开APP
精品课程

高效定制班

直播+录播 含班级服务

4180

详情>>
热点推荐:
取消
复制链接,粘贴给您的好友

复制链接,在微信、QQ等聊天窗口即可将此信息分享给朋友
前往医学教育网APP查看,体验更佳!
取消 前往
您有一次专属抽奖机会
可优惠~
领取
优惠
注:具体优惠金额根据商品价格进行计算
恭喜您获得张优惠券!
去选课
已存入账户 可在【我的优惠券】中查看