医师分阶段考试

考试动态
复习指导

牡丹江医学院发布教通〔2021〕7号关于开展临床医学专业(本科)水平测试培训工作的通知

牡丹江医学院发布教通〔2021〕7号关于开展临床医学专业(本科)水平测试培训工作的通知,为帮助参加牡丹江医学院2021年全国临床医学(本科)专业水平测试的考生了解,在此医学教育网小编为大家整理如下内容:

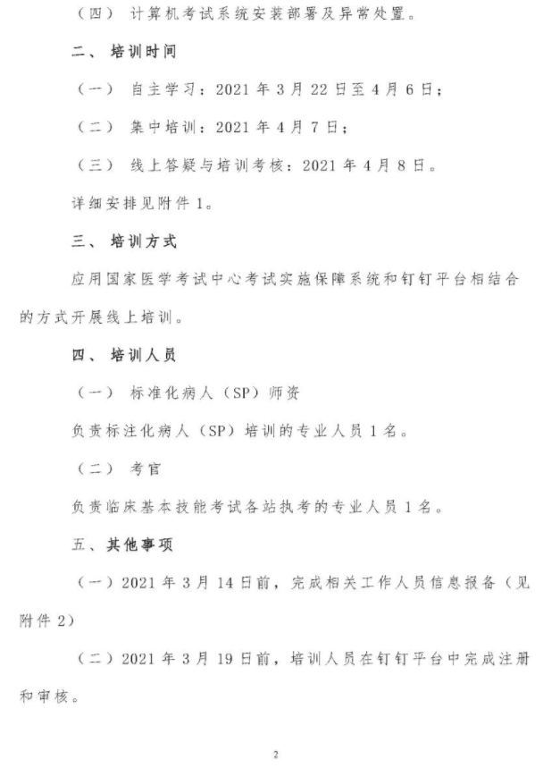
1

教通〔2021〕7号关于开展临床医学专业(本科)水平测试培训工作的通知


2

3

4

附件:

【教通〔2021〕7号附件1:2021年医学院校临床医学专业(本科)水平测试考试培训时间表.jpg】

【教通〔2021〕7号附件2:2021年医学院校临床医学专业(本科)水平测试考试工作人员备案表.docx】

相关推荐:

2021年临床执业医师分阶段考试备考“内科”精选考点+典型例题汇总

考点速记!2021年临床执业医师分阶段考试【外科】必背考点汇总!

2021年临床执业医师分阶段考试报名第一阶段、第二阶段报名条件梳理

2021年临床执业医师分阶段考试“临床试点院校”名单汇总(50所)

以上关于“牡丹江医学院发布教通〔2021〕7号关于开展临床医学专业(本科)水平测试培训工作的通知”的文章由医学教育网编辑整理搜集,希望可以帮助到大家,更多的文章随时关注医学教育网!

正保医学教育网
上医学教育网 做成功医学人
打开APP
精品课程

超值精品班-医师分阶段课程

新课升级

69

查看详情
热点推荐:
取消
复制链接,粘贴给您的好友

复制链接,在微信、QQ等聊天窗口即可将此信息分享给朋友
前往医学教育网APP查看,体验更佳!
取消 前往
您有一次专属抽奖机会
可优惠~
领取
优惠
注:具体优惠金额根据商品价格进行计算
恭喜您获得张优惠券!
去选课
已存入账户 可在【我的优惠券】中查看