医师分阶段考试

考试动态
复习指导
首页 > 医师分阶段考试 > 考试大纲 > 正文

2022年临床医学专业(本科)水平测试《药理学》考试大纲

关于“2022年临床医学专业(本科)水平测试《药理学》考试大纲”,相信很多考生十分关注,医学教育网编辑整理分享有关内容如下:

【理论】2022年临床医学专业(本科)水平测试医学基础知识考试大纲汇总

【技能】2022年临床医学专业(本科)水平测试考试大纲-临床基本技能大纲

点击下载:医学院校临床医学专业(本科)水平测试考试大纲(2022年版)

医学院校临床医学专业(本科)水平测试考试大纲(2022年版)↓↓↓

医学院校临床医学专业(本科)水平测试考试大纲(2022年版)

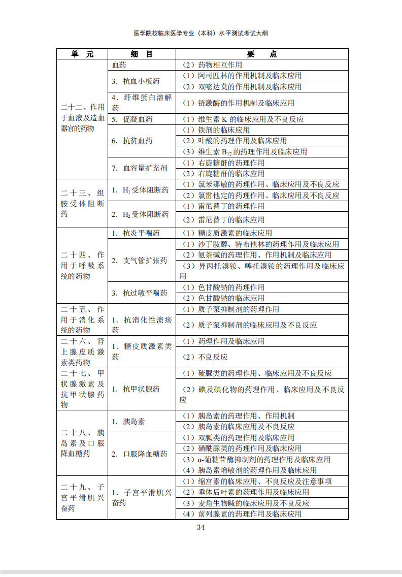
药理学1

药理学2

药理学3

药理学4

药理学5

药理学6

药理学7

“2022年临床医学专业(本科)水平测试《药理学》考试大纲”文章医学教育网小编搜集整理,更多医考信息、备考资料、模拟试题请关注医学教育网。

正保医学教育网
上医学教育网 做成功医学人
打开APP
精品课程

超值精品班-医师分阶段课程

新课升级

69

查看详情
热点推荐:
取消
复制链接,粘贴给您的好友

复制链接,在微信、QQ等聊天窗口即可将此信息分享给朋友
前往医学教育网APP查看,体验更佳!
取消 前往
您有一次专属抽奖机会
可优惠~
领取
优惠
注:具体优惠金额根据商品价格进行计算
恭喜您获得张优惠券!
去选课
已存入账户 可在【我的优惠券】中查看