医师分阶段考试

考试动态
复习指导
首页 > 医师分阶段考试 > 考试大纲 > 正文

2022年中医学专业(本科)水平测试《诊断学基础》考试大纲

关于“2022年中医学专业(本科)水平测试《诊断学基础》考试大纲”,水平测试参照《中医执业医师资格考试大纲(2020年版)》执行,医学教育网编辑整理分享有关内容如下,供大家参考了解!

【汇总】2022年中医医学专业(本科)水平测试理论考试和技能考试大纲汇总

点击下载:2022年中医学类专业(本科)水平测试大纲

2022年中医学类专业(本科)水平测试大纲↓↓↓

2022年中医学类专业(本科)水平测试大纲

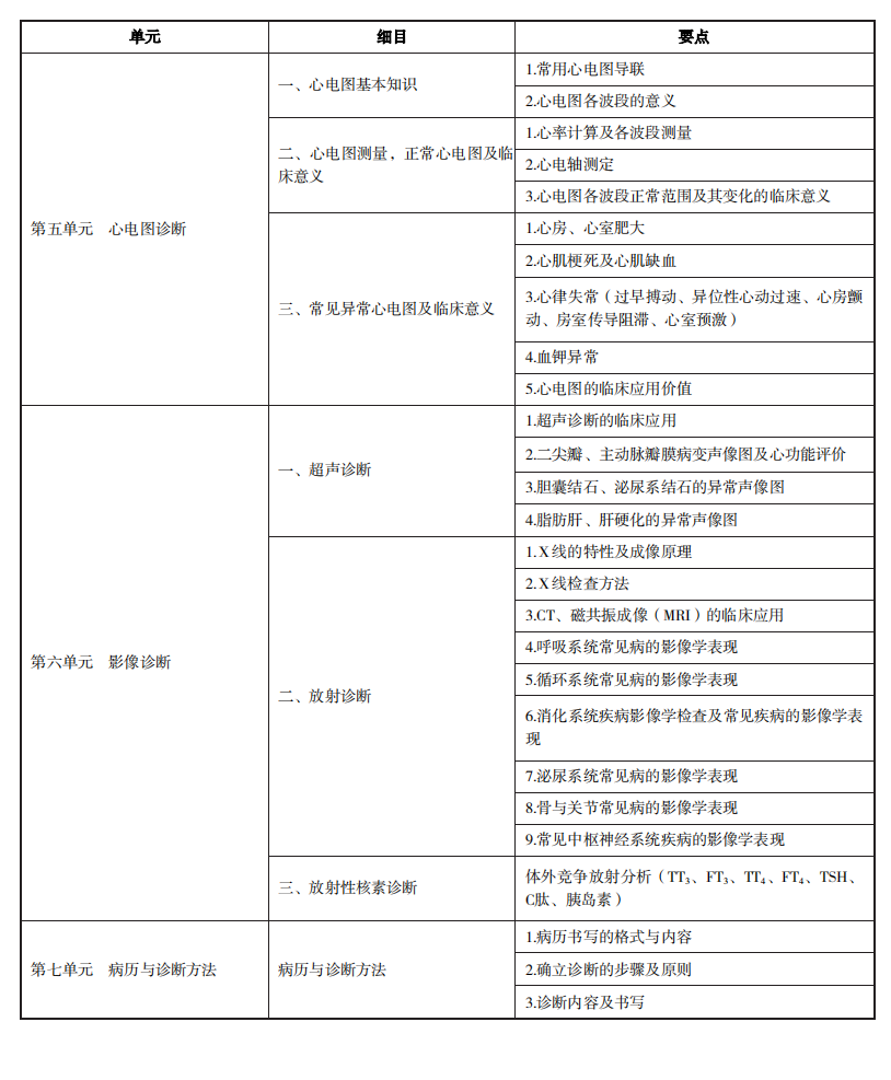
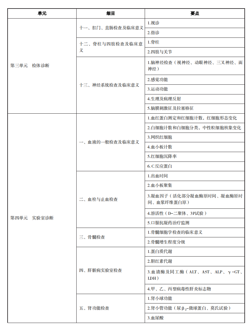
诊断学基础考试大纲1

诊断学基础考试大纲2

诊断学基础考试大纲3

诊断学基础考试大纲4

诊断学基础考试大纲5

诊断学基础考试大纲6

以上就是医学教育网关于“2022年中医学专业(本科)水平测试《诊断学基础》考试大纲”的相关介绍,希望能够帮助到大家,更多资讯尽在医学教育网!

正保医学教育网
上医学教育网 做成功医学人
打开APP
精品课程

超值精品班-医师分阶段课程

新课升级

69

查看详情
热点推荐:
取消
复制链接,粘贴给您的好友

复制链接,在微信、QQ等聊天窗口即可将此信息分享给朋友
前往医学教育网APP查看,体验更佳!
取消 前往
您有一次专属抽奖机会
可优惠~
领取
优惠
注:具体优惠金额根据商品价格进行计算
恭喜您获得张优惠券!
去选课
已存入账户 可在【我的优惠券】中查看