黑龙江鸡西市2025年医师资格考试报名工作的通知已发布,生应于2025年2月8日10时至2月21日24时期间,登录国家医学考试网(www.nmec.org.cn)完成网上报名。详细审核时间及安排,医学教育网小编整理通知如下:

鸡西市卫健委关于开展2025年医师资格考试报名工作的通知
各县(市)区卫健局,委属管医疗卫生机构:
根据黑龙江省医师资格考试委员会办公室《关于做好2025年医师资格考试报名工作的通知》(黑医考办发〔2025〕1号)文件要求,现将鸡西考点2025年医师资格考试报名工作有关要求通知如下:
一、考试报名
(一)网上报名:考生应于2025年2月8日10时至2月21日24时期间,登录国家医学考试网(www.nmec.org.cn)完成网上报名,逾期不予补报。请考生按有关规定如实准确填报个人信息。2024年在国家实践技能考试基地参加实践技能考试,成绩合格但未通过当年医学综合考试的考生,2025年网上报名并资格审核通过后,可直接参加医学综合考试。
(二)现场确认和资格初审:2025年2月10日至2月21日期间,考生须携带身份证原件和网报成功后打印的《医师资格考试网上报名成功通知单》(以下简称“通知单”)及相关报名材料,到执业机构(试用机构)所在县(市)区卫生健康局或委属管医疗卫生机构(以下均简称“报名点”)进行现场确认和资格初审。各报名点地址及联系电话见附件6。各报名点需统一收集考生报名材料并进行资格初审。未按规定时间进行资格审核的考生,视为考生放弃本年度考试资格。
(三)考点复审:鸡西考点复审时间为2025年2月25日至3月6日,具体日程安排另行通知各报名点,鸡西考点不受理任何单独考生报名。
二、实践技能考试
全国考试时间如下:

黑龙江考区实践技能考试由黑龙江省医师资格考试委员会办公室组织实施,在国家实践技能考试基地进行。实践技能考试合格分数线为60分,在国家实践技能考试基地参加考试且成绩合格者,成绩两年有效。
三、医学综合考试
考试实行计算机化考试,军队现役人员加试军事医学、院前急救岗位和儿科专业加试相应内容。执业医师合格分数线为360分,执业助理医师合格分数线为180分。统一考试时间如下:
(一)计算机化考试

(二)计算机化考试加试部分

(三)“一年两试”试点工作
2025年黑龙江考区将继续开展医师资格考试临床类别、中医类别具有规定学历中医医学综合考试“一年两试”试点。在试点考区已报考当年医师资格考试,实践技能考试合格成绩在有效期内,未通过第一次医学综合考试且无违纪违规行为的考生和第一次医学综合考试缺考及未缴纳考试费的考生可报名参加第二次医学综合考试。
医学综合考试“一年两试”试点考试时间如下:

四、工作要求
(一)各类别考生应在户籍或执业机构(试用机构)所在地考点报名。申请参加2025年医师资格考试的考生,应该在国家卫生健康委员会医师资格考试委员会公告规定的期限内进行报名。执业机构(试用机构)与户籍所在地存在跨省、市的,由执业机构(试用机构)推荐,可在执业机构(试用机构)所在地考点报名,其执业机构(试用机构)考核合格证明当年有效,试用期满1年结束时间截止到2025年2月28日。助理执业医师升执业医师的注册截止时间到2025年8月31日。应届毕业生(2024年毕业研究生或2024年毕业本科生)报名时应当提交试用机构出具的试用证明,并于医学综合考试前提交试用期满1年并考核合格的证明。
传统医学师承和确有专长人员在试用机构所在地考点报名,并提供加盖公章的试用机构执业许可证副本复印件。2024年传统医学师承和确有专长考试合格考生试用期满1年结束时间截止到2025年8月31日。
(二)各县(市)区卫健局和委属管医疗卫生机构作为初审现场审核点,在考务管理系统的用户名、审核程序与既往相同。各单位在系统内操作仅限于信息修改及统一采集考生人像,并务必保证打印申请表由考生本人签字。
上传照片以证件照为标准,人像需正视镜头,裸眼,面部光照均匀、无明显反差、无遮挡及高光,不佩戴饰物,不能对面部进行任何修改,不能美图、P图,要求白底小二寸证件照。照片不标准的申报材料一律退回。
考生网上报名成功后,在国家医学考试网医学考试考生服务系统打印《医师资格考试网上报名成功通知单》(以下简称“通知单”),考点在现场资格审核时根据通知单核验信息无误后打印《医师资格考试报名暨授予医师资格申请表》(以下简称“申请表”),考生核对申请表信息无误后签字确认,依据《国家卫生和计划生育委员会医师资格考试委员会公告》(2017年第01号),信息一经确认一律不得更改。
(三)各初审现场审核点应严格按有关规定对考生进行资格审查。参加医师资格考试报名审核的工作人员应认真学习国家有关政策规定,让每个考生都明确相关政策,做到指导具体,服务周到。对初审材料不合格率高的县(市)区卫健局、委属管医疗卫生机构将进行通报。报名过程中涉及的政策问题,各报名点可集中向考点反映,不得指派考生直接或间接向考点、考区咨询政策或报考。
(四)按照国家卫生健康委员会医师资格考试委员会安排,2025年继续对报考临床执业(助理)医师的考生开展院前急救、军事医学和儿科专业的加试。考生可根据自身实际,在报名时选择是否参加相应专业加试,参加加试的考生在审核材料中需提供所在单位的在岗证明,各报名点要按政策要求严格资格审核,并将加试考生做好统计。
(五)考生提交的学历证书,必须附有相对应的《学历认证报告》,若不能及时提供学历认证报告可用《教育部学历证书电子注册备案表》(有效期截止到2025年4月末以后),如毕业证丢失请提供学校出具的正规毕业证明书。由于黑龙江省教育厅已停止中等教育学历证书认证工作,对于2006年(含)以后毕业的黑龙江省中等职业学校学历证书可在黑龙江学分银行https://hljcb.org.cn/vocation网址查询后打印查询结果,2005年(含)以前毕业的黑龙江省中等职业学校学历证书可由毕业学校出具学历情况说明、学籍、入学三联单原件。
(六)报名系统中无法查询到工作单位的,先到“国家医学考试网”的“申请添加工作单位和毕业院校入口”补录信息,再由各报名点与考点联系。
(七)医师资格考试报名资格有关规定及考试相关信息,可登录国家卫生健康委和国家中医药管理局网站查询,或者登录国家医学考试网和中国中医药考试认证网查询。
国家卫生健康委网址:http://www.nhc.gov.cn/;
国家中医药管理局网址:http://www.natcm.gov.cn/;
国家医学考试网网址:http://www.nmec.org.cn/;
中国中医药考试认证网网址:http://www.tcmtest.org.cn/。
五、注意事项
各报名点要将考生报名资料严格按照规定的顺序排列,加强对考生的诚信教育,必须告知考生,报名中弄虚作假行为一经查出,将按有关规定严肃处理。具体提交材料内容详见附件。
附件:
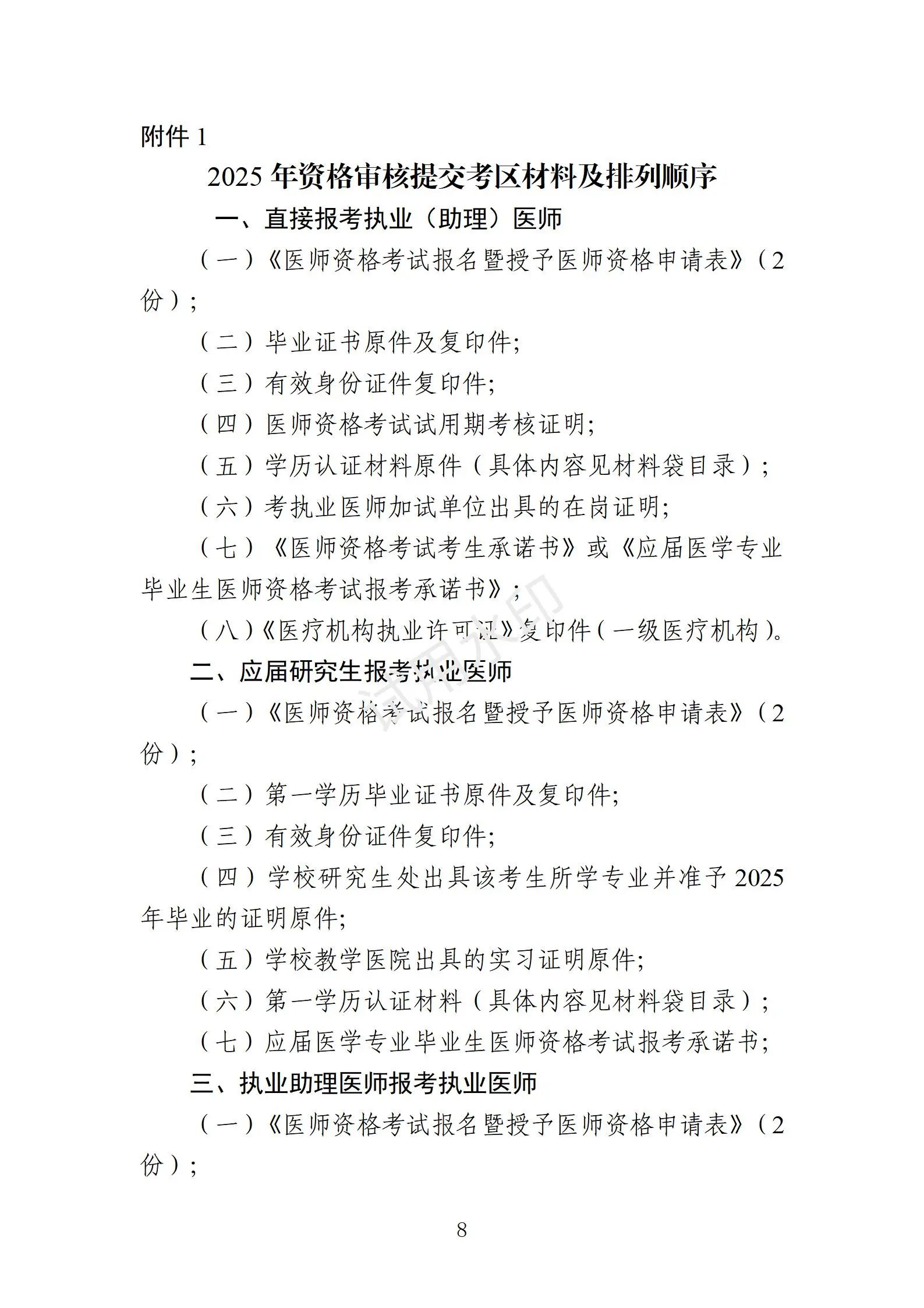
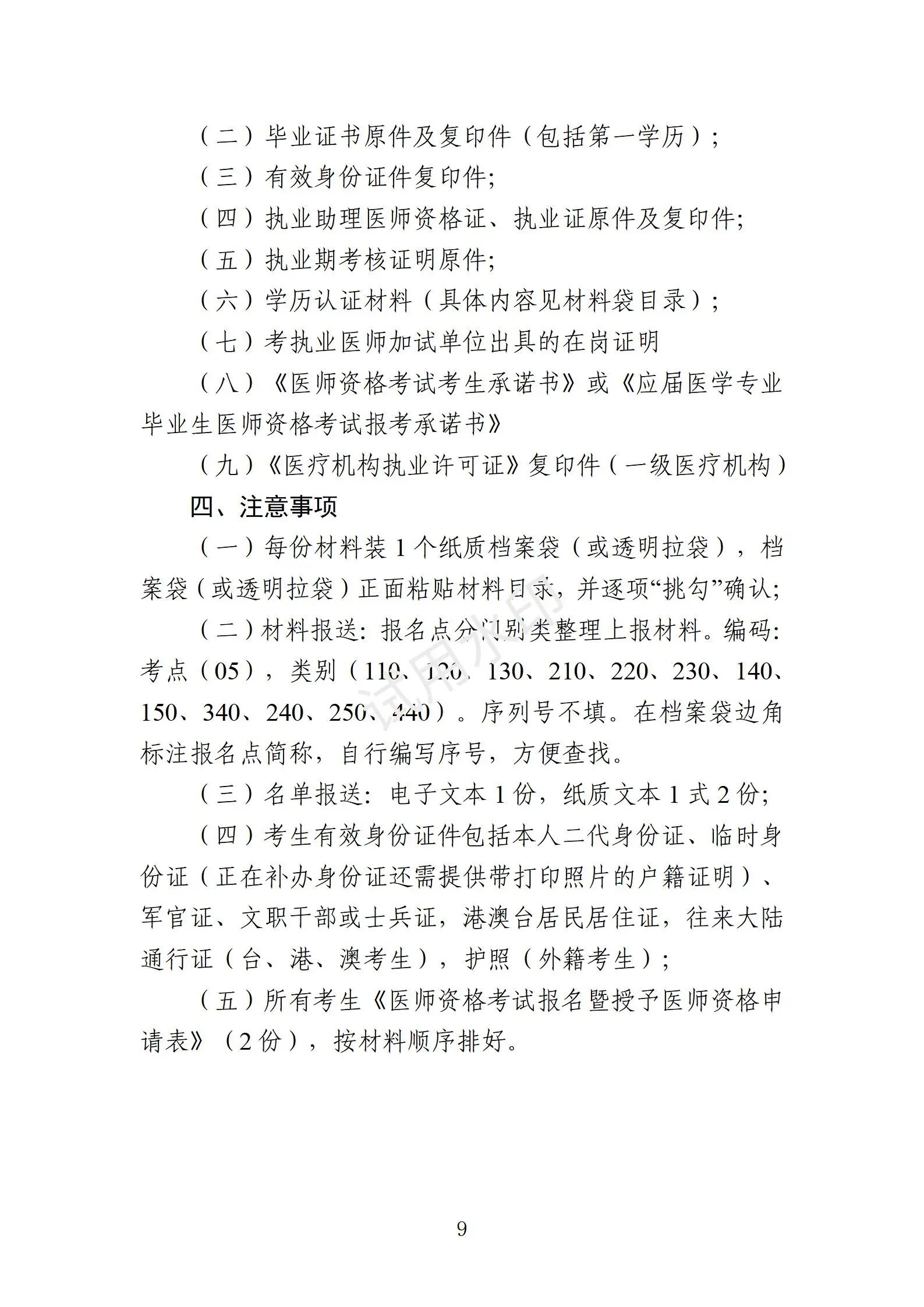
1.2025年资格审核提交考区材料及排列顺序
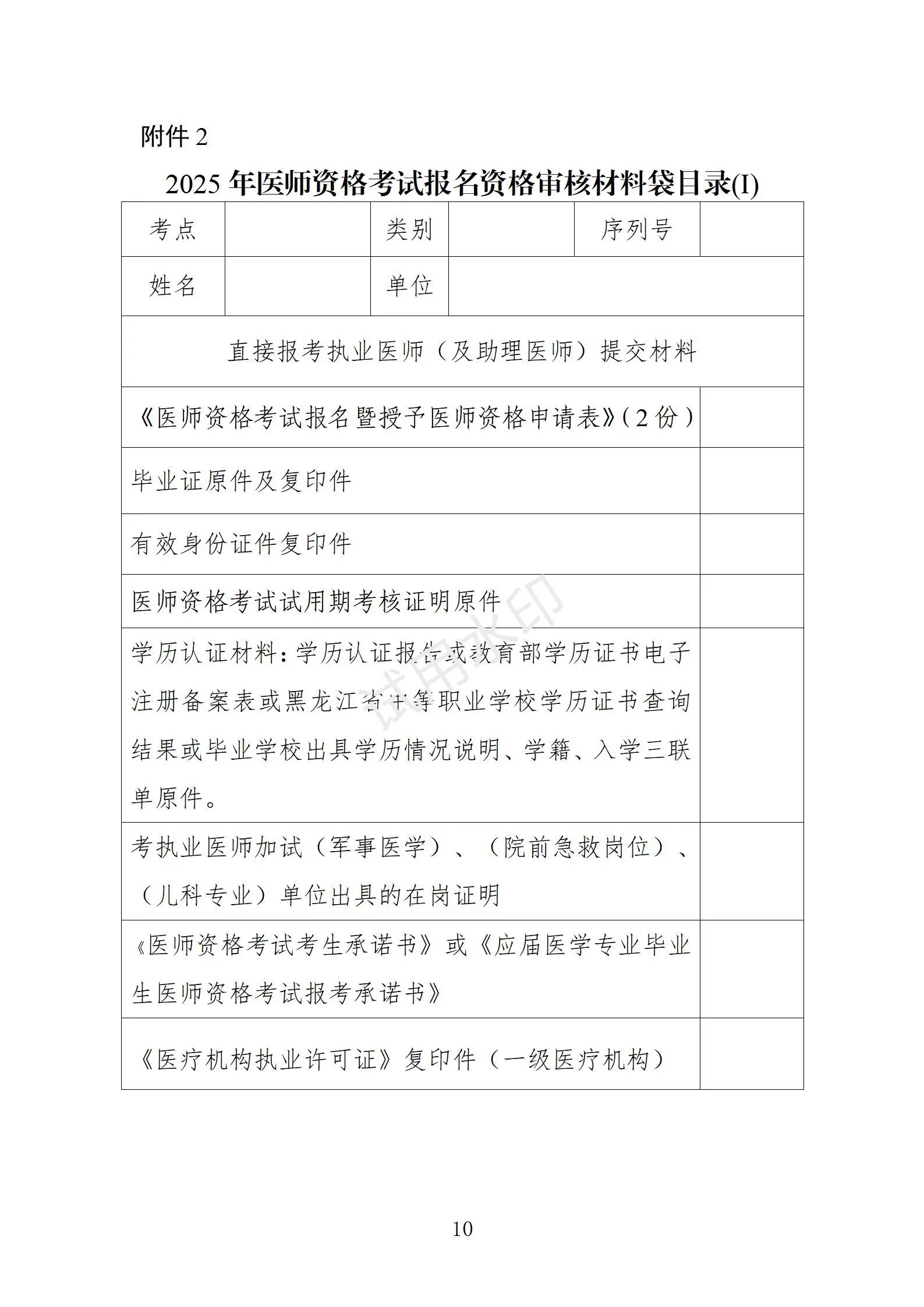
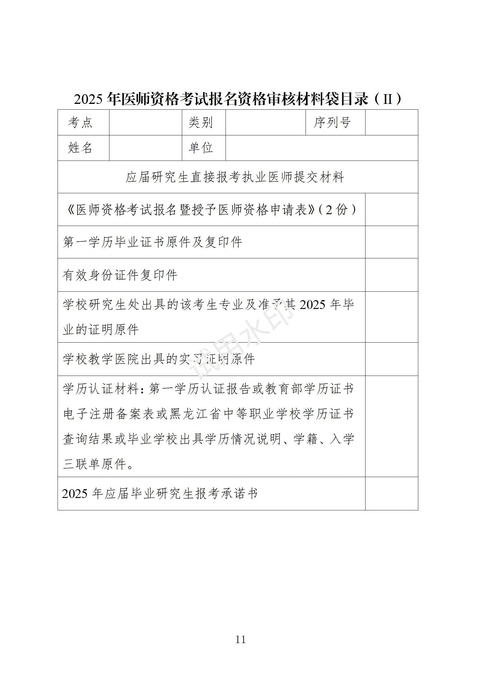
2.2025年医师资格考试报名资格审核材料袋目录
3.医师资格考试试用期考核证明
4.执业助理医师报考执业医师执业期考核证明
5.医师资格考试报考承诺书
6.各报名点现场确认联系电话及地址
鸡西市卫生健康委员会
2025年1月26日
详情见下方信息










国家医学考试网2025年医师资格考试报名须知:https://www.nmec.org.cn/Pages/ArticleInfo-0-11856.html
《医师资格考试报名资格规定(2014版)》:http://www.nhc.gov.cn/yzygj/s3577/201403/03c9ff9de89f4fcfa162553d5a329339.shtml
相关推荐:
黑龙江考区各考点2025年医师资格考试报名审核通知汇总
【汇总】2025年医师资格考试实践技能缴费时间|方式|金额
【全国汇总】2025年医师资格考试报名审核时间|地点|要求汇总
还在为无法快速知晓2025年医师报名情况而焦虑吗?医师报名查询系统震撼上线!即刻进入专属查询通道,打破繁琐等待,让你第一时间知晓报名通知,您只需选择自己所属地区,一键查询所在地最新通知及要求,让你随时随地掌握报名最新动态!
