医师资格

考试动态
复习指导
首页 > 医师资格 > 考试大纲 > 正文

【收藏】2023年医师资格《医学人文概要》教材变动汇总(详细版)

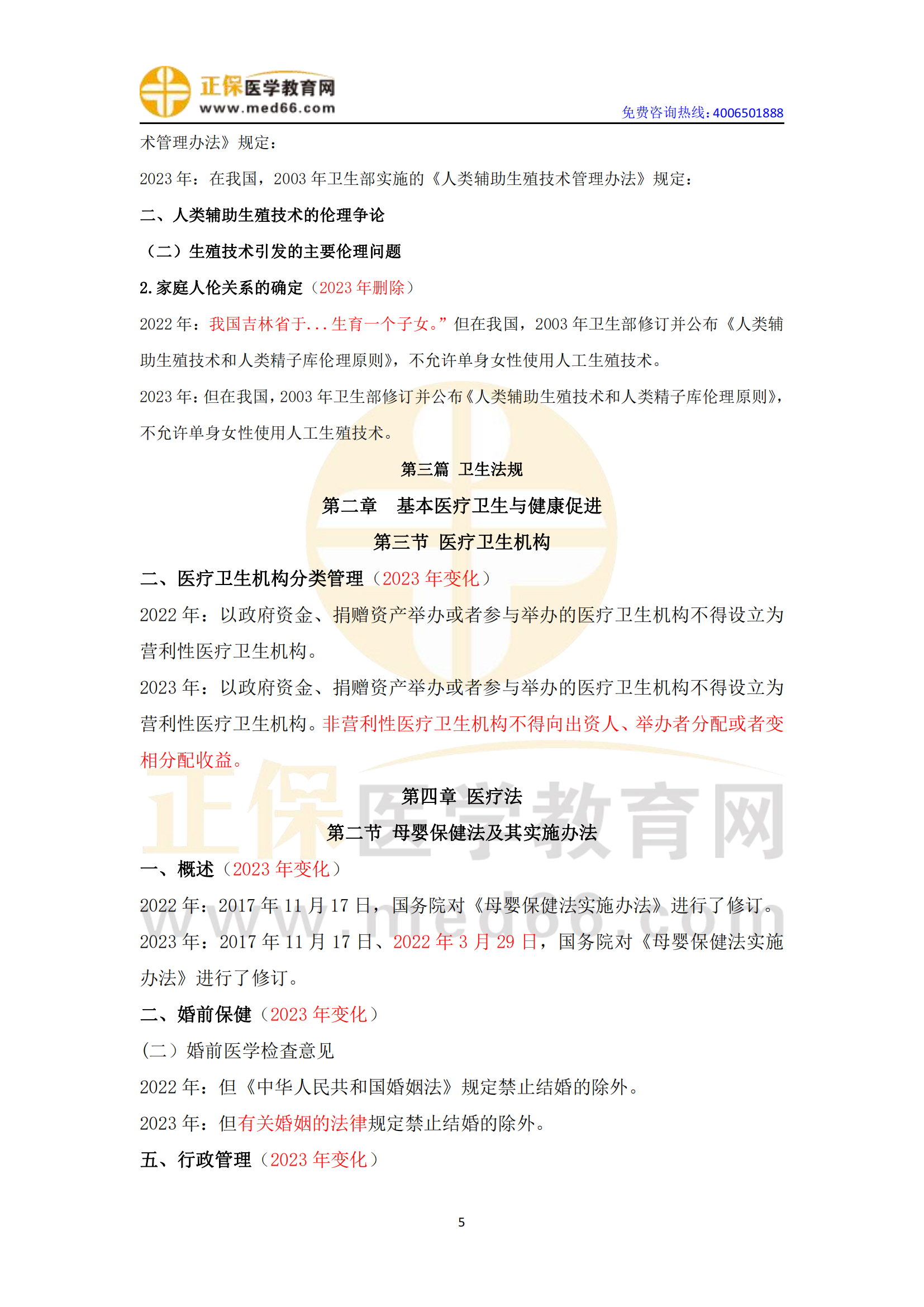
2023年医师资格考试《医学人文概要》考试大纲以及教材都已经公布,经过医学教育网专业老师核对,考试大纲没有变动,教材内容知识点内容有部分变动。医学教育网小编专门整理了2023年医师资格《医学人文概要》教材变动汇总(详细版)如下,各位考生赶快收藏起来!

说明:2023年医师资格《医学人文概要》教材适用于临床、口腔、公卫(含执业和助理)类别。

点击下载:2023年医师资格《医学人文概要》教材变动汇总(详细版)

2023年医师资格《医学人文概要》教材变动汇总(详细版)↓↓↓

2023年医师资格《医学人文概要》教材变动汇总(详细版)

2023年医师资格《医学人文概要》教材变动汇总(详细版)在线预览

附件3:2023年医师资格《医学人文概要》教材变动汇总_00

附件3:2023年医师资格《医学人文概要》教材变动汇总_01

附件3:2023年医师资格《医学人文概要》教材变动汇总_02

附件3:2023年医师资格《医学人文概要》教材变动汇总_03

附件3:2023年医师资格《医学人文概要》教材变动汇总_04

附件3:2023年医师资格《医学人文概要》教材变动汇总_05

附件3:2023年医师资格《医学人文概要》教材变动汇总_06

附件3:2023年医师资格《医学人文概要》教材变动汇总_07

附件3:2023年医师资格《医学人文概要》教材变动汇总_08

附件3:2023年医师资格《医学人文概要》教材变动汇总_09

“【收藏】2023年医师资格《医学人文概要》教材变动汇总(详细版)”的内容,由医学教育网编辑整理,更多临床助理医师考试复习资料、考试动态、学习经验技巧,敬请关注医学教育网临床助理医师栏目。

【2023备考专区】

开跑!2023年临床助理医师高效定制班|笔试集训营【每日一练】启动!

【2.9元秒杀】2023临床助理医师「考点秒杀营」来袭!4天搞定4科重难点!

2023年临床助理医师考生必看《历年考点题》早鸟上线,限时29.9元!

卷起来!2023临床助理医师刷题就上“正保医学题库”小程序!

还在苦等23年临床助理医师考试大纲?聪明的考生已经这样开启2023年备考!

【黄金考点】所有考生都在找的这份临床助理医师《黄金考点精编手册》免费送!

正保医学教育网
上医学教育网 做成功医学人
打开APP
精品课程

高效定制班

直播+录播 含班级服务

4180

详情>>
热点推荐:
取消
复制链接,粘贴给您的好友

复制链接,在微信、QQ等聊天窗口即可将此信息分享给朋友
前往医学教育网APP查看,体验更佳!
取消 前往
您有一次专属抽奖机会
可优惠~
领取
优惠
注:具体优惠金额根据商品价格进行计算
恭喜您获得张优惠券!
去选课
已存入账户 可在【我的优惠券】中查看