医师资格

考试动态
复习指导
首页 > 医师资格 > 分数线 > 正文

官方新通知!低于国家医师资格考试合格分数线也能领证书

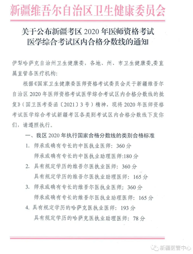
新疆卫健委发布了《2020你那医师资格考试综合笔试区内合格分数线的通知》,考区内的分数线比国家规定的医师资格考试分数线要低,具体分数线医学教育网小编搜集整理如下:

新疆分数线1

新疆分数线2

新疆分数线3

小编推荐:

必看!2021年全国实践技能考试方案陆续发布 技能有这4大变化!

全国医师资格证考试报考条件、执业医师法修订后中专学历不能报考!

查收!全国2021年实践技能考试复习备考攻略!

上文“官方新通知!低于国家医师资格考试合格分数线也能领证书”由医学教育网整理,更多医考信息、政策新闻、备考干货请关注医学教育网。

正保医学教育网
上医学教育网 做成功医学人
打开APP
全部评论(0打开APP查看全部 >
精品课程

高效定制班

直播+录播 含班级服务

4180

详情>>
热点推荐:
0
0
0
评论
取消
复制链接,粘贴给您的好友

复制链接,在微信、QQ等聊天窗口即可将此信息分享给朋友
前往医学教育网APP查看,体验更佳!
取消 前往
您有一次专属抽奖机会
可优惠~
领取
优惠
注:具体优惠金额根据商品价格进行计算
恭喜您获得张优惠券!
去选课
已存入账户 可在【我的优惠券】中查看