医师资格

考试动态
复习指导
首页 > 医师资格 > 考试经验 > 正文

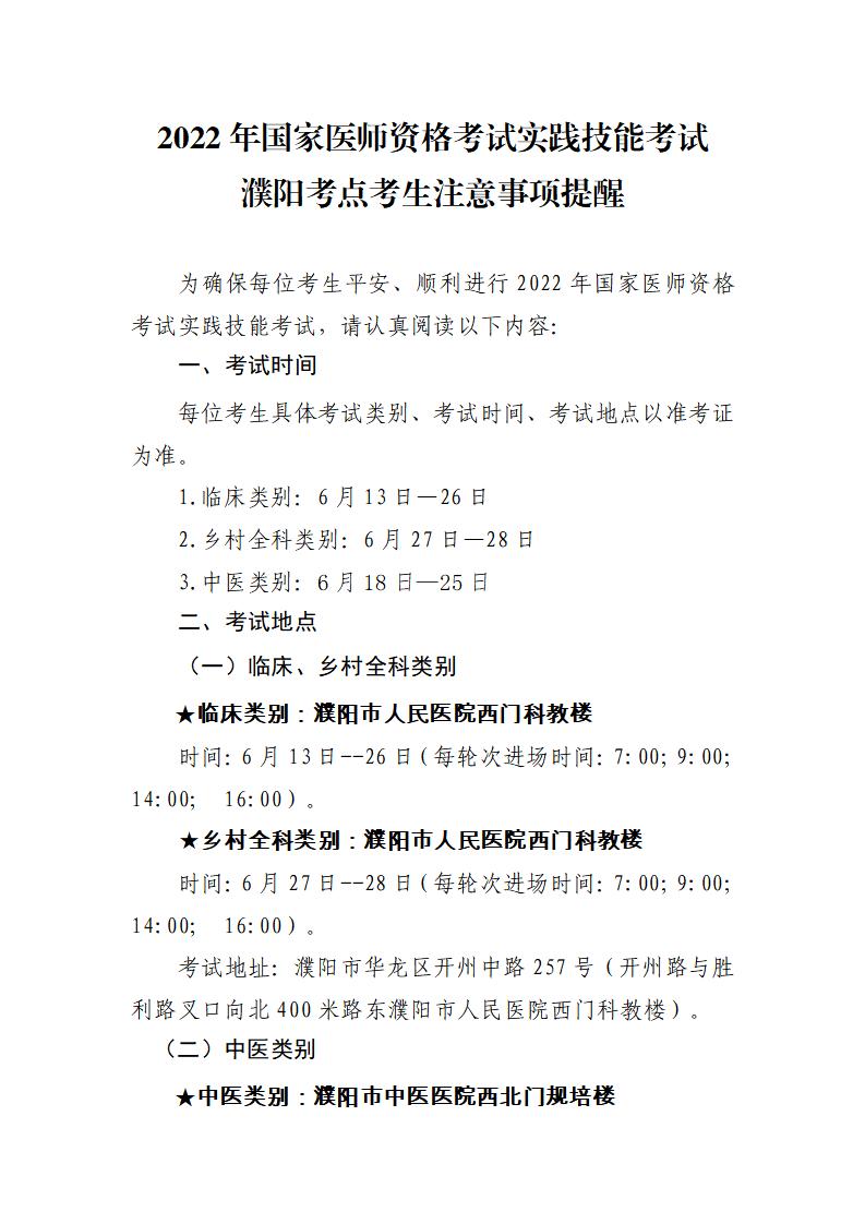
2022年国家医师资格考试实践技能考试濮阳考点考生注意事项提醒

濮阳

为确保每位考生平安、顺利进行2022年国家医师资格考试实践技能考试,请认真阅读以下内容:

一、考试时间

每位考生具体考试类别、考试时间、考试地点以准考证为准。

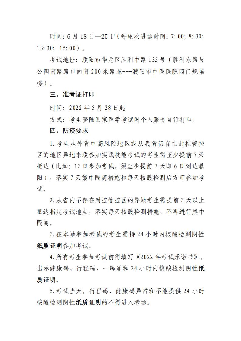
1.临床类别:6月13日-26日

2.乡村全科类别:6月27日-28日

3.中医类别:6月18日—25日

1

2

3

4

5

附件下载: 濮阳考点医师资格2022年考试承诺书

【推荐】

全国2022年医师资格实践技能考试准考证打印/领取汇总(国家医学考试网)

全国2022年医师资格实践技能考试疫情防控须知/温馨提示汇总

以上就是医学教育网关于“2022年国家医师资格考试实践技能考试濮阳考点考生注意事项提醒”的相关介绍,希望能够帮助到大家,更多资讯尽在医学教育网!

正保医学教育网
上医学教育网 做成功医学人
打开APP
精品课程

高效定制班

直播+录播 含班级服务

4180

详情>>
热点推荐:
取消
复制链接,粘贴给您的好友

复制链接,在微信、QQ等聊天窗口即可将此信息分享给朋友
前往医学教育网APP查看,体验更佳!
取消 前往
您有一次专属抽奖机会
可优惠~
领取
优惠
注:具体优惠金额根据商品价格进行计算
恭喜您获得张优惠券!
去选课
已存入账户 可在【我的优惠券】中查看