医师资格

考试动态
复习指导
首页 > 医师资格 > 考试时间 > 正文

【国家医学考试网】国家医师资格考试实践技能考试基地名单

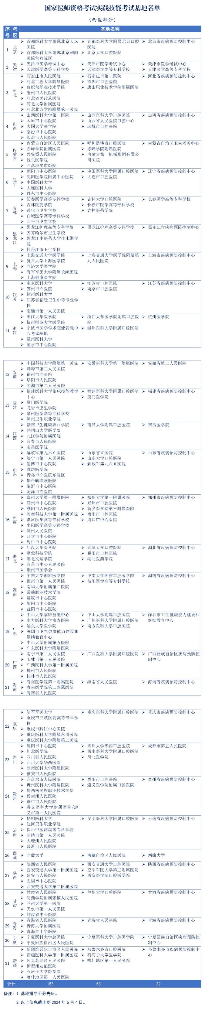
国家医学考试网官方发布国家医师资格考试实践技能考试基地名单,截止2024年6月,官方公布了31个考区,共247个国家考试基地,具体如下:


国家医师资格考试实践技能考试基地名单


2025年医师报名实践技能考试由各省、自治区、直辖市医师资格考试领导小组组织实施,原则上在国家实践技能考试基地进行。在国家实践技能考试基地参加考试的,成绩两年有效实践技能考试合格分数线为60分。

相关推荐:

2025年医师资格笔试“搞”分秘籍:高频考点+命题预测全攻略

2025年口腔、公卫类别医师资格“医考爱打卡”第二期正式开启!

【技能】2025年临床技能实操训练营抢跑热招,拼团低至1折!

【汇总】2025年医师资格考试实践技能缴费时间|方式|金额

正保医学教育网
上医学教育网 做成功医学人
打开APP
全部评论(0打开APP查看全部 >
精品课程

高效定制班

直播+录播 含班级服务

4180

详情>>
热点推荐:
0
0
0
评论
取消
复制链接,粘贴给您的好友

复制链接,在微信、QQ等聊天窗口即可将此信息分享给朋友
前往医学教育网APP查看,体验更佳!
取消 前往
您有一次专属抽奖机会
可优惠~
领取
优惠
注:具体优惠金额根据商品价格进行计算
恭喜您获得张优惠券!
去选课
已存入账户 可在【我的优惠券】中查看