湖南娄底市中心医院2025年医师资格实践技能考试基地发布入场要求,请相关考生及时查看,做好技能应试准备!

尊敬的各位考生:
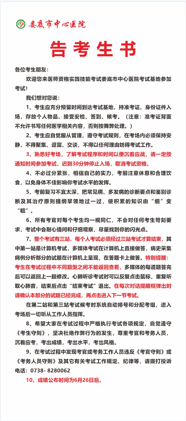
欢迎您来娄底市中心医院考试基地参加考试!根据国家卫建委安排,我院考试基地2025年国家医师资格考试实践技能考试将于6月14日至22日举行,现就相关事项提示如下:
一、考前准备
(一)准考证打印。湖南考区2025年国家医师资格考试实践技能考试准考证打印功能将于2025年6月6日12:00开通,请在湖南考区报考的考生及时登录国家医学考试网打印准考证。如遇密码遗失的情况,考生可通过登录界面的忘记密码功能找回密码,或联系报名考点进行密码找回。考生准考证是考生参加考试的重要凭证,请各位严格按准考证上的时间与地点参加考试,千万不要错过考试时间。请务必妥善保管好准考证,保持准考证干净整洁,不得在准考证上书写任何内容,否则将视情况按违规或违纪处理。
(二)做好物品管理。提前备好身份证及准考证,并检查身份证是否在有效期内,并按准考证上的提示信息做好相关准备。考试期间不得携带手机、手表、手环等带有摄录与存储功能的电子产品以及书籍、纸张、计算器等其他与考试无关但有作弊嫌疑的物品进入考场。
(三)做好个人健康管理。考生应做好自我健康监测,考前减少不必要的聚集,不到人群流动性较大的场所活动。注意饮食作息,保持平稳心态,安心备考。
二、考中事项
(一)考生应充分预留时间到达考试基地,持准考证、身份证件入场,存放个人物品、接受安检、签到、候考。(注意:准考证背面不允许书写任何医学相关内容,否则按舞弊处理。)
(二)考生应自觉服从管理,遵守考试规则,在考场内必须保持安静,不得聚集、逗留、交谈,不得以任何理由妨碍考试工作。
(三)考试过程中不得干扰考官评分,不得将考试材料带出考站。个人如有突发情况,请及时向所在考试基地工作人员报告。
(四)考试物品准备时间算在答题时间内。考生应按考官指令进行考试,不得要求考官或监考人员解释试题,确认各站考试题目全部完成后方可签字离开考场,考生未经允许不得擅自离开考试区域,一旦离开,视为放弃考试。
(五)外籍或台湾、香港、澳门考生进入考场后,必须使用普通话,对有书写要求的考核,必须使用中文。
三、考后查询
(一)成绩查询
湖南考区实践技能考试成绩公布时间为2025年6月26日后,届时考生可通过“湖南医考网”(www.cndoctor.cn),并按如下步骤操作进行成绩查询。
1、访问湖南医考网,点击成绩与证书查询菜单下的实践技能考试成绩查询选项(如下图):

2、按照提示输入姓名和准考证号码,点击查询按钮,即可查询考试成绩(注意:验证码区分大小写)。
(二)缴费流程
2025年医学综合考试缴费起止时间为2025年6月26日12时至7月6日24时。请2025年实践技能考试成绩合格的考生,以及技能免考的考生,严格按照缴费流程,及时缴纳考试费用,逾期未缴费的考生,视为放弃考试资格。
1.登录国家医学考试考生服务系统。

2.进入首页后点击考试报名按钮。

3.考试报名页面会显示出报名缴费金额、缴费状态(未完成/已缴费),显示未完成时点击缴费按钮进行缴费。

4.跳转至缴费平台后,根据页面提示,输入姓名、证件号、及邮箱后,点击确认并付款按钮。(此页面输入的信息仅用作开具财政电子票据)

5.确认缴费金额及考试信息无误后,通过手机端使用微信或支付宝扫描二维码,确认支付。
6.支付成功,缴费页面会显示“支付成功”,则表示已完成考试缴费。后续其它事宜请及时关注湖南省卫生健康委医学考试中心公众号及湖南医考网(www.cndoctor.cn)。

7.考生可通过访问https://gov.yeepay.com/gov-bill-platform/login?code=Rlw2PH,输入本人姓名、证件号查询财政电子票据。
8.点击已缴费考试名称对应的查看票据按钮。查看/下载财政电子票据。缴费过程如遇技术问题,可联系技术服务热线:95070.如有考试相关问题,可拨打报名考点联系电话:0738-8312433.

考生关注:
【汇总】全国2025年医师资格实践技能准考证打印时间|要求
【考前必背】25医师资格实践技能冲刺拿分资料大放送!
【提分攻略】2025医师实践技能考生必看的实操口述要领!
【秘籍】2025医师实践技能夺分组合拳,背过就能拿分!