医师资格

考试动态
复习指导
首页 > 医师资格 > 考试时间 > 正文

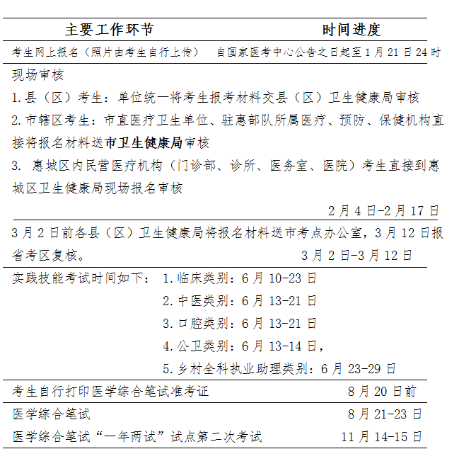
惠州考点2020年度医师资格考试工作进度安排

惠州考点2020年度医师资格考试工作进度安排,医学教育网编辑为大家整理如下:  

医师资格考试

友情推荐:

【现场审核】2020年全国医师网上报名∣现场审核官方通知汇总

【缴费时间】2020年全国医师缴费时间/缴费方式/缴费标准汇总

【报名指导】2020医师资格网上报名指导/现场审核问题答疑

【报名材料】医师报名试用期考核证明/考生承诺书汇总(word)

2020医师资格报名

2020医师报名优惠

以上关于“惠州考点2020年度医师资格考试工作进度安排”的文章由医学教育网编辑整理搜集,希望可以帮助到大家,更多的文章随时关注医学教育网医师资格考试考试时间栏目!

正保医学教育网
上医学教育网 做成功医学人
打开APP
全部评论(0打开APP查看全部 >
精品课程

高效定制班

直播+录播 含班级服务

4180

详情>>
热点推荐:
0
0
0
评论
取消
复制链接,粘贴给您的好友

复制链接,在微信、QQ等聊天窗口即可将此信息分享给朋友
前往医学教育网APP查看,体验更佳!
取消 前往
您有一次专属抽奖机会
可优惠~
领取
优惠
注:具体优惠金额根据商品价格进行计算
恭喜您获得张优惠券!
去选课
已存入账户 可在【我的优惠券】中查看