下载APP
临床助理医师
首页
>
临床助理医师
>
辅导精华
胃癌的病因、临床表现与诊断-临床执业助理医师笔试考试知识点
2020-09-08
临床助理医师消化系统常见知识点:消化性溃疡的病因病理与临床表现
2020-09-08
2021年临床执业助理医师消化系统考点:急性胃炎的发病机制与诊断治疗
2020-09-08
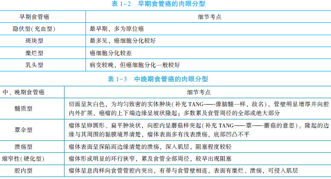
2021年临床执业助理医师消化系统知识点与试题:食管癌的病理
2020-09-08
2021年临床执业助理医师消化系统“胃食管反流病(GERD)的临床表现与治疗”
2020-09-08
2021年临床执业助理医师笔试考试“股骨转子间骨折”高频考点
2020-09-08
2021年临床执业助理医师笔试考试高频考点“股骨颈骨折考点”
2020-09-08
2021年临床执业助理医师笔试高频考点:股骨干、胫骨平台、胫腓骨、踝部骨折
2020-09-08
2021年临床执业助理医师笔试考点:肱骨外科颈与肱骨干骨折考点总结
2020-09-08
2021年临床执业助理医师笔试考试【肱骨髁上骨折考点汇总】
2020-09-08
临床执业助理医师考试常见考点:公卫艾滋病的临床表现
2020-09-07
临床执业助理医师考试知识点与试题练习“计划生育方法的知情选择”
2020-09-06
女性生殖系统“激素避孕的适应证及禁忌证”-临床执业助理医师考试
2020-09-06
临床执业助理医师笔试考试知识点“宫内节育器避孕的种类及避孕机制”
2020-09-06
临床执业助理医师笔试考试考点:妇女保健统计指标
2020-09-06
临床执业助理医师笔试考试“维生素D缺乏性手足搐搦症的病因与临床表现”知识点
2020-09-06
维生素D缺乏性佝偻病的病因与预防-临床执业助理医师笔试考试知识点
2020-09-06
临床执业助理医师笔试考试知识点:母乳喂养的优点
2020-09-06
新生儿败血症的病因及临床表现-临床执业助理医师资格考试知识点
2020-09-06
临床执业助理医师笔试知识点:病理性黄疸病因及临床特点
2020-09-06
新生儿缺氧缺血性脑病的病因和发病机制-临床执业助理医师笔试考点
2020-09-06
临床执业助理医师笔试考试“新生儿窒息与复苏病因与病理生理”知识点
2020-09-06
早产儿特点及临床问题、早产儿医疗护理-临床执业助理医师笔试考试
2020-09-06
临床执业助理医师笔试考试“正常新生儿护理”常见考点记忆
2020-09-06
临床执业助理医师笔试考试常见考点-正常足月儿特点(生理特点)
2020-09-06
苯丙酮尿症的发病机制与临床表现-临床执业助理医师笔试考试考点
2020-09-06
临床执业助理医师笔试考试考点“遗传性疾病-唐氏综合征的临床表现与诊断”
2020-09-06
临床执业助理医师笔试考试知识点“川崎病的辅助检查与治疗”
2020-09-06
儿童常见发疹性疾病“麻疹”的临床表现-临床执业助理医师笔试考试知识点
2020-09-06
临床执业助理医师笔试考试常见考点:结核性脑膜炎的临床表现与诊断
2020-09-06
原发性肺结核的临床表现与诊断-临床执业助理医师笔试考试知识点
2020-09-06
临床执业助理医师笔试考试考试-小儿腹泻病的病因(易感因素、感染因素)
2020-09-06
临床执业助理医师考试常见考点:儿童消化系统解剖生理特点
2020-09-06
临床助理医师笔试考试“急性上呼吸道感染的临床表现与鉴别诊断”
2020-09-06
支气管肺炎的并发症、治疗-临床执业助理医师笔试考试考点
2020-09-06
支气管哮喘的诊断-临床执业助理医师笔试考试知识点
2020-09-06
临床执业助理医师考试知识点“儿童呼吸系统解剖生理特点”
2020-09-06
儿科疾病“动脉导管未闭的临床表现与诊断”-临床执业助理医师考试常见考点
2020-09-06
临床执业助理医师资格考试常见知识点:房间隔缺损的临床表现与并发症
2020-09-06
正常胎儿血循环特点与生后血液循环的改变考点-临床助理医师考试
2020-09-06
临床执业助理医师儿科疾病知识点-肾病综合征的分类与并发症
2020-09-06
儿科学“急性肾小球肾炎的病因及临床表现”-临床执业助理医师笔试考试考点
2020-09-03
临床执业助理医师考试儿科学考点“儿童泌尿系统解剖生理特点”
2020-09-03
临床执业助理医师考试儿科学-营养性巨幼细胞贫血知识点
2020-09-03
缺铁性贫血的病因及临床表现-临床执业助理医师儿科学考点
2020-09-03
临床执业助理医师笔试考试必背考点:贫血分类、贫血治疗原则
2020-09-03
临床执业助理医师“儿童造血特点(胚胎期造血/生后造血)”知识点
2020-09-03
临床执业助理医师笔试考试高频考点“化脓性脑膜炎的病因及临床表现”
2020-09-03
儿科学-热性惊厥的临床表现知识点——临床执业助理医师笔试考试高频考点
2020-09-03
临床助理医师笔试考试儿科学“儿童神经系统发育特点”高频考点
2020-09-03
加载更多
第162页
第163页
第164页
第165页
第166页
第167页
正保医学教育网客户端
免费下载
选课
试听
招生方案
书店
资料
404 Not Found
404 Not Found
nginx