下载APP
口腔执业医师
考试动态
政策解析
考试大纲
辅导精华
考试经验
答疑周刊
模拟题库
实践技能
精华问答
全部
报名条件
考试时间
分数线
大专生想考牙医证要什么条件?
报名条件
2021-04-05
口腔执业医师资格证书中专学历可以考吗?
报名条件
2021-04-04
本科考口腔执业医师证的报名条件
报名条件
2021-04-03
口腔医学硕士报考口腔执业医师资格证的条件
报名条件
2021-04-01
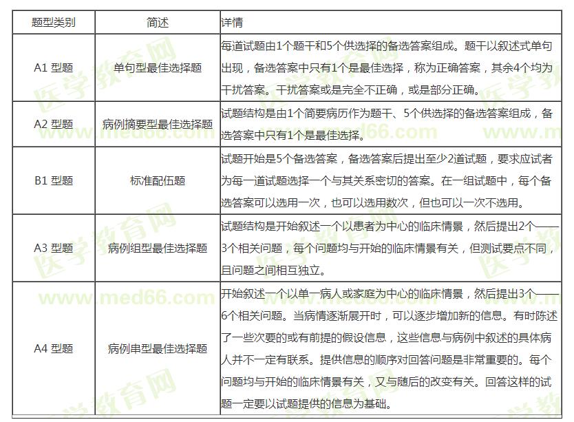
口腔执业医师综合笔试B1型题解题方法分享
考试时间
2021-03-31
河南省2021年口腔执业医师实践技能什么时候考?
政策解析
2021-03-31
口腔执业医师报考条件具体有哪些?
政策解析
2021-03-31
新疆考区2020年口腔执业医师考试分数线是多少?
政策解析
2021-03-29
口腔执业医师实践技能考试是什么时候2021
政策解析
2021-03-29
牙医证报名条件对专业和学历有限制吗?
政策解析
2021-03-29
牙医医师资格证书2021年技能和笔试时间
考试时间
2021-03-28
全国2021年口腔执业医师资格综合笔试和实践技能考试时间
考试时间
2021-03-27
牙医医师证报名需要满足哪些条件?
政策解析
2021-03-27
牙医医师资格证书报名需要满足什么条件?具体考什么?
政策解析
2021-03-27
2021年广东省口腔执业医师实践技能考试时间
政策解析
2021-03-27
助理医师考执业医师时间怎么算(口腔)?
政策解析
2021-03-26
口腔执业医师资格证考生报名条件
政策解析
2021-03-26
口腔执业医师考试有多难?具体考哪些内容?
政策解析
2021-03-26
口腔执业医师证报报考时间和报名条件
报名条件
2021-03-26
中专学历考牙医医师证的条件是什么?
政策解析
2021-03-25
口腔医学生研究生学历报名参加口腔执业医师考试的条件
政策解析
2021-03-25
牙医证报名条件有年龄和学历的要求吗?
政策解析
2021-03-24
口腔专业考口腔执业医师证的时间是几月?
政策解析
2021-03-24
考多少分可以拿到牙医医师资格证?
政策解析
2021-03-24
口腔医学生报考口腔执业医师考试需要复习哪些科目?
政策解析
2021-03-24
牙医证考试时间和报名条件2021
政策解析
2021-03-24
只有口腔医学专业才能报名参加口腔执业医师考试吗?
报名条件
2021-03-24
实践技能达到多少分才能参加口腔执业医师笔试考试?
分数线
2021-03-24
呼和浩特考点2021年口腔执业医师报名外省中专学历是不是不符合条件?
政策解析
2021-03-23
口腔执业医师资格证书报名条件和考试内容
政策解析
2021-03-21
牙医证怎么考需要什么条件?
报名条件
2021-03-20
牙医医师资格证怎么考?都会出哪些题型?
政策解析
2021-03-18
怎么考牙医医师资格证呢?需要什么条件?
报名条件
2021-03-18
河南口腔执业医师考试科目是?
政策解析
2021-03-18
口腔执业医师证报名条件枣庄市山亭区
政策解析
2021-03-18
口腔执业医师考试分数单打印入口及分数合格标准
政策解析
2021-03-18
报名口腔执业医师考试的条件和带教老师的要求
报名条件
2021-03-17
每年执业医师考试时间(口腔执业医师)是什么时候?
政策解析
2021-03-17
执业医师技能考试时间-口腔类别2021
政策解析
2021-03-17
2021年牙医考试时间(技能、笔试)
政策解析
2021-03-16
2021年口腔执业医师实践技能成绩能保留2年?
政策解析
2021-03-16
2021年国家口腔执业医师笔试A2型题做题技巧
考试时间
2021-03-16
口腔技能考试时间安排是什么?
政策解析
2021-03-16
口腔执业医师资格证难考吗?什么时候考试?
政策解析
2021-03-16
口腔医学专业学术型研究生可以报名医师资格考试吗?
报名条件
2021-03-16
口腔医学生报考医师资格证的条件和注意事项
政策解析
2021-03-16
口腔医师证怎么考?需要什么条件?
报名条件
2021-03-16
口腔类别医师资格考试工作改革专家讨论会(国家医学考试中心)
考试时间
2021-03-16
2021年口腔执业医师技能合格标准是60分?
政策解析
2021-03-15
2021年口腔执业医师实践技能考试快开始了吗?还有多长时间?
考试时间
2021-03-15
加载更多
第17页
第18页
第19页
第20页
第21页
第22页
正保医学教育网客户端
免费下载
选课
试听
招生方案
直播
资料
404 Not Found
404 Not Found
nginx