下载APP
中西医执业医师
首页
>
中西医执业医师
>
报名时间
全国
北京
天津
河北
山西
辽宁
吉林
上海
江苏
浙江
安徽
福建
江西
山东
河南
黑龙江
湖北
湖南
广东
广西
海南
四川
重庆
贵州
云南
陕西
甘肃
青海
宁夏
新疆
西藏
内蒙古
国家医学考试网2021年助理医师考试报名结束了吗?
2021-02-04
全国2021年医师资格考试报名审核截止时间
2021-02-03
唐山市2021年医师资格考试报名时间、缴费时间通知
2021-02-03
腾冲市2021年执业医师资格考试报名时间
2021-02-01
河南省开封市2021年中西医执业医师现场报名即将截止!
2021-02-01
辽宁各考点中西医结合执业医师2021年报名及审核通知汇总
2021-02-01
宁夏各考点2021年中西医执业/助理医师网上报名通知汇总
2021-02-01
淮南考点2021年中西医执业医师报名及考务文件通知汇总
2021-01-29
马鞍山市2021年执业医师资格考试各考点报名考试通知文件
2021-01-29
辽宁省各考点2021年中西医执业医师考试报名及审核通知汇总
2021-01-29
金华市2021年各县区中西医执业医师报名资格审核要求官方文件
2021-01-28
浙江省衢州市各县区2021年医师资格考试报名审核官方通知
2021-01-28
丽水市2021年各县区执业医师考试报名审核时间及材料通知
2021-01-28
台州市各县区2021年医师医师考试报名审核时间官方通知
2021-01-28
河北省各考点2021年中西医执业医师报名时间、审核方式
2021-01-28
重庆考点2021年中西医执业医师报名审核时间及材料要求汇总
2021-01-28
天津考区2021年执业助理医师资格考试报名及审核通知汇总
2021-01-28
上海各考区2021年医师资格报名审核时间、官方通知汇总
2021-01-28
北京各考点2021年执业医师资格考试报名审核时间、材料要求
2021-01-28
郑州考点2021年中西医执业医师现场审核时间、地点
2021-01-28
2021年中西医执业医师考试苏州考点报名费(10元/人)
2021-01-27
1月28日!北京市平谷考点2021年医师资格报名材料提交提醒
2021-01-27
2021年中西医执业医师平谷考点网上+现场报名审核时间
2021-01-27
吉林考点2021年中西医执业医师报名缴费时间、方式(含代审核)
2021-01-27
2021年中西医执业医师现场审核地点海口市120急救中心
2021-01-26
湖北省2021年医师资格报名审核不过费用原渠道退回!
2021-01-26
江苏考区分段缴纳考试报名费,逾期缴纳视为放弃医师资格考试!
2021-01-26
安徽省2021年中西医执业医师报名缴费时间、收费形式
2021-01-26
2021年河北考区中西医执业医师报名缴费成功是什么状态?
2021-01-26
河北考区2021年中西医执业医师报名审核已开始!看时间安排!
2021-01-26
山西省2021年各考点中西医执业医师资格报名官方通知汇总
2021-01-26
即日起!通州市2021年中西医执业医师线上审核已开始!
2021-01-25
2021年门头沟区中西医执业医师考试报名线上审核时间
2021-01-25
海淀区2021年医师报名系统中审核意见通过去哪里交照片?
2021-01-25
北京市西城区2021年中西医执业医师网上报名及审核时间/要求
2021-01-25
石景山2021年中西医执业医师不接受个人审核!看网上审核要求!
2021-01-25
呼伦贝尔海拉尔区2021年中西医执业医师笔试缴费6月30日起
2021-01-25
2021年中西医执业医师考试报名及审核材料要求全方位指导
2021-01-22
1月26日前完成双鸭山考点2021年中西医执业医师现场审核
2021-01-21
温州市各区县2021年中西医执业医师考试报名资格审核时间安排
2021-01-21
长春考点2021年中西医执业医师资格考试报名邮寄审核材料清单
2021-01-21
吉林中西医执业医师技能免考考生审核材料邮寄1月31日前完成
2021-01-21
北京考区2021年中西医执业医师考试报名网上审核1月25日起
2021-01-21
不到24小时!国家医学考试网2021年医师资格报名入口将关闭!
2021-01-21
1月20日起可预约2021年中西医医师衢州市开化县报名审核
2021-01-20
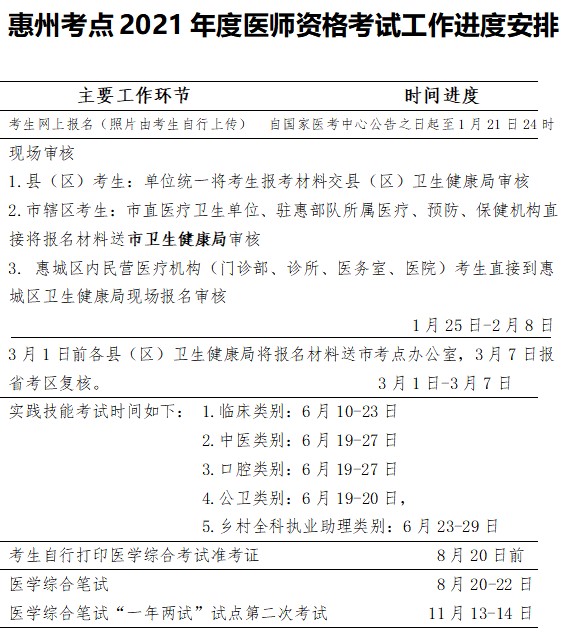
收藏惠州市2021年中西医执业医师报名及审核进度安排表
2021-01-20
云和县2021年中西医执业医师综合笔试缴费7月10日起296元/人
2021-01-20
2021年丽水云和县中西医执业医师考试报名时间即将截止!
2021-01-20
杭州市萧山区2021年中西医执业医师考试报名方式及时间、地点
2021-01-20
医师报名即将截止!国家医学考试网2021年医师报名常见问题解答
2021-01-20
加载更多
第77页
第78页
第79页
第80页
第81页
第82页
正保医学教育网客户端
免费下载
选课
试听
招生方案
直播
资料
404 Not Found
404 Not Found
nginx