下载APP
临床助理医师
首页
>
临床助理医师
>
实践技能
临床医师实践技能考试第一站“肋骨骨折”病例分析实战模拟题
2022-05-18
考前冲刺!临床医师实践技能第一站【病例分析】实战模拟题汇总
2022-05-18
2022年临床助理医师实践技能考试【消瘦】病史采集模考题
2022-05-17
【病史采集模拟题】女,45岁,尿频、尿急、尿痛一周,门诊就诊
2022-05-17
2022年临床助理医师实践技能考试第一站病史采集习题
2022-05-17
2022年临床助理医师实践技能【痫性发作与惊厥】病史采集模拟题
2022-05-17
2022年临床助理医师实践技能考试【黄疸】病史采集模拟题
2022-05-17
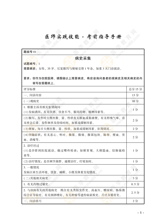
【临床技能病史采集】腹痛腹泻、呕吐、便血1天就诊
2022-05-17
2022年临床执业助理医师实践技能考试【水肿】病史采集
2022-05-17
【技能模拟题】2022年临床助理医师实践技能【心悸】病史采集
2022-05-17
2022年临床助理医师技能考试【呼吸困难】病史采集模考题
2022-05-17
临床助理医师实践技能考试【病史采集】模考练习52题!
2022-05-17
【病史采集】2022年临床助理医师技能考试第一站模拟题:关节痛
2022-05-17
【技能模拟题】2022临床助理医师“咳嗽与咳痰”病史采集
2022-05-17
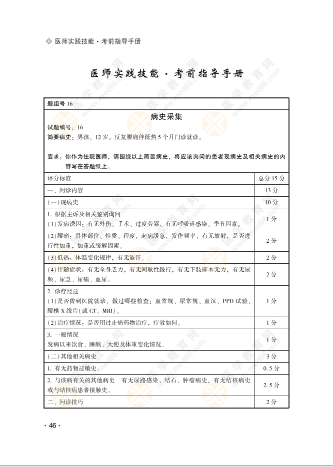
2022年临床助理医师实践技能考试【腰痛】病史采集模拟题(附评分标准)
2022-05-17
临床助理医师实践技能考试【腹痛】病史采集模考题(附得分点)
2022-05-17
2022年临床助理医师实践技能模拟题:“胸痛”病史采集
2022-05-17
2022年临床助理医师实践技能【第一站】头痛病史采集模拟题(附评分标准)
2022-05-17
2022年临床执业助理医师实践技能考试【发热】病史采集模考题(附评分细则)
2022-05-17
临床助理执业医师实践技能病史采集模拟题:新生儿黄染
2022-05-17
【临床病史采集】男性,66岁。神志不清5小时急诊就诊。既往有2型糖尿病病史5年
2022-05-17
【临床助理病史采集模拟题】68岁,女性,间断腹泻,伴左下腹痛7年
2022-05-17
【病史采集】临床助理医师实践技能第一站习题:头部外伤1小时伴意神志不清
2022-05-17
发热,腹泻伴右下腹疼痛——临床助理医师实践技能病史采集模考题
2022-05-17
临床助理医师实践技能病史采集模考题:心悸两年,加重三天
2022-05-17
低热,腹泻,腹痛——临床助理医师实践技能第一站病史采集习题
2022-05-17
临床助理医师实践技能考试病史采集模考题:女性,63岁,因巩膜、皮肤进行性黄染3周
2022-05-17
临床助理医师病史采集习题:女性,45岁,尿频尿急尿痛一周,门诊就诊
2022-05-17
临床助理医师实践技能考试第一站“腹痛3小时”病史采集模拟题
2022-05-17
2022年临床执业助理医师实践技能考试【第3站基本操作】模拟题(20分)
2022-05-16
2022年临床助理医师技能考试-第2站体格检查模考习题
2022-05-16
2022年临床执业助理医师实践技能考试【体格检查】常考知识点习题
2022-05-16
2022年临床助理医师实践技能考试第二站模拟题
2022-05-16
临床技能病例分析模拟题:男性,52岁,间断剑突下疼痛2年,加重伴呕吐3天
2022-05-16
2022年临床执业助理医师实践技能-病史采集模拟题
2022-05-16
临床助理医师实践技能模拟题:结合视频内容,医师甲错在(2分)
2022-05-16
临床助理医师实践技能考试【心电图-窦性心动过缓】模拟题
2022-05-16
2022年临床执业助理医师实践技能考试-心电图诊断模拟题
2022-05-16
临床实践技能影像诊断模拟试题:某急腹症患者,其腹平片提示
2022-05-16
【技能影像诊断模拟题】男,55岁,反复尿频、尿痛、排尿困难半年
2022-05-16
2022临床助理医师实践技能考试影像诊断模拟题(2分)
2022-05-16
2022年临床助理医师技能考试心肺听诊模拟题:心房颤动
2022-05-16
动脉导管未闭(连续机器样杂音)-临床助理医师技能模拟试题
2022-05-16
2022年临床助理医师《实践技能模拟卷》第5套汇总
2022-05-16
请为患者(医学模拟人)进行电除颤模拟操作-临床助理基本操作模拟题
2022-05-13
2022年临床助理医师第三站基本操作模拟题:心肺复苏(20分)
2022-05-13
2022年临床助理医师技能基本操作-切开、缝合模考题(附评分标准)
2022-05-13
完成穿脱无菌手术衣、戴脱手套的操作-临床助理基本操作习题
2022-05-13
【基本操作习题】用碘伏给患者(医学模拟人)进行皮肤消毒,并铺无菌巾
2022-05-13
2022年临床助理医师实践技能考试【手术刷手法】基本操作评分标准
2022-05-13
加载更多
第24页
第25页
第26页
第27页
第28页
第29页
正保医学教育网客户端
免费下载
选课
试听
招生方案
书店
资料
404 Not Found
404 Not Found
nginx