下载APP
健康管理师
首页
>
健康管理师
>
辅导资料
健康管理师备考资料之健康大数据的概念及组成高频考点梳理
2020-05-14
健康管理师医学伦理学2020年的核心问题是什么?
2020-05-14
2020年健康管理师备考资料之医学伦理与健康管理伦理
2020-05-14
健康管理师重要考点知识:消费者的权利
2020-05-14
健康管理师考试重点之劳动合同法相关知识
2020-05-14
健康管理师基础知识:劳动合同的分类
2020-05-14
2020年健康管理师教材第十五章健康管理服务营销考点汇总
2020-05-13
健康管理师考试健康管理服务案例考点资料
2020-05-13
2020年健康管理师考试资料:健康管理相关产品
2020-05-13
备考资料之健康管理师医学伦理学的核心问题
2020-05-13
健康管理师2020备考资料:中医养生学基础知识
2020-05-13
健康管理师备考资料之健康管理师常用养生保健方法(一)
2020-05-13
健康管理师备考资料2020健康管理师常用养生保健方法(二)
2020-05-13
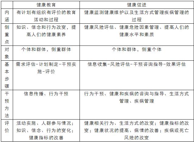
2020年健康管理师备考资料之健康教育、健康促进与健康管理考点
2020-05-13
健康管理师备考资料:健康传播传播高频考点
2020-05-13
2020年健康管理师考试重点之建立健康档案的基本原则与要求
2020-05-12
健康管理师三级考试高频考点:社区健康档案的主要内容(重点)
2020-05-12
健康管理师三级考点之互联网移动医疗在健康管理的应用
2020-05-12
健康管理师重要考试考点梳理:健康管理伦理规范
2020-05-12
健康管理师考点整理:健康管理服务营销
2020-05-12
健康管理师考试健康管理服务消费行为分析考点整理
2020-05-12
健康管理师基础知识考点资料:健康管理服务概述
2020-05-12
【辅导资料】健康管理师重要考点之卫生统计学统计表与统计图
2020-05-09
健康管理师三级考试辅导资料:健康教育设计计划步骤知识梳理
2020-05-09
健康管理师辅导资料:第八章基础知识重要考点梳理(上)
2020-05-09
第八章健康管理师基础知识重要考点梳理(中)
2020-05-09
健康管理师三级高频考点之第八章基础知识重要考点梳理(下)
2020-05-09
三级健康管理师2020年高频考点整理之中医理论基础
2020-05-09
2020年健康管理师重要考点整理之信息的概念、特征及形态
2020-05-09
三级健康管理师高频考点辅导资料:医学伦理与健康管理伦理
2020-05-09
健康管理师三级考试考点总结之自我戒烟法准备阶段
2020-05-08
【健康管理师】高频考点之社会公共卫生服务考点总结
2020-05-08
三级健康管理师2020年高频考点之高血压的诊断
2020-05-08
健康管理师2020年三级考试重要考点:糖尿病的干预策略
2020-05-07
【健康管理师】血压测量及降压指导高频考点整理
2020-05-07
三级健康管理师免费考点整理:人际沟通技巧之说话技巧
2020-05-07
2020年健康管理师免费考点资料:现代医学
2020-05-07
2020年3级健康管理师备考资料——口腔健康考点
2020-05-07
健康管理师免费资料之基本卫生保健考点知识总结
2020-05-06
健康管理师三级免费考试资料之临床医学
2020-05-06
健康管理师热门考点之营养学基础
2020-05-05
人体各时期心理健康——健康管理师考点知识整理
2020-05-05
【健康管理师】心理健康与维护考点知识整理
2020-05-05
2020免费考点整理:健康管理师基础知识之信息的概念、特征及形态
2020-05-04
健康云与物联网技术——2020健康管理师免费复习资料
2020-05-04
健康管理师重要考点资料:企业健康管理服务
2020-04-30
健康管理师健康管理服务案例复习资料
2020-04-30
健康管理师考点整理:健康管理仪器设备
2020-04-30
健康管理师健康服务的种类介绍考点整理
2020-04-30
健康管理师基础知识健康维护产品考点资料
2020-04-30
加载更多
第14页
第15页
第16页
第17页
第18页
第19页
正保医学教育网客户端
免费下载
选课
试听
招生方案
题库
直播
404 Not Found
404 Not Found
nginx