下载APP
健康管理师
首页
>
健康管理师
>
辅导资料
健康管理师考试资料之健康危险因素概念
2020-05-26
健康管理师基础知识(三级)高频考点(下)
2020-05-25
健康管理师考点梳理之康复治疗的特点及作用
2020-05-25
2020三级考试备考资料:健康管理师常用康复治疗训练
2020-05-25
健康管理师三级高频考点:改善活动功能的康复治疗
2020-05-25
2020年三级健康管理师备考资料:健康管理服务案例
2020-05-25
2020年健康管理师操作技能第一章健康监测考点汇总
2020-05-25
健康管理师考试操作技能第一章健康监测知识点总结(四)
2020-05-25
健康管理师考试操作技能第一章健康监测知识点总结(三)
2020-05-25
“4个高血压考点梳理”——2020年健康管理师备考资料总结
2020-05-22
2020年健康管理师高频考点之高血压干预
2020-05-22
健康管理师基础知识(三级)高频考点(上)
2020-05-22
健康管理师考试操作技能第一章健康监测知识点总结(二)
2020-05-22
健康管理师考试操作技能第一章健康监测知识点总结(一)
2020-05-22
健康管理师备考资料之体重状况评价方法
2020-05-22
健康管理师考试人体体格测量常用指标考点整理
2020-05-21
健康管理师重要考点整理之健康体检报告项目
2020-05-21
健康管理师考点资料:个人基本信息的收集
2020-05-21
2020年健康管理师三级备考资料之心理健康与维护
2020-05-20
健康管理师2020年高频考点之传播材料制作
2020-05-20
健康管理师考试健康信息来源及记录要求考点整理
2020-05-20
健康管理师考试重要考点:卫生服务记录表单的内容
2020-05-20
2020年健康管理师考试基础知识教材重要考点汇总
2020-05-20
健康传播的概念与模式——健康管理师三级考试考点
2020-05-19
健康管理师2020年重要考点:各类传播形式的常用媒介
2020-05-19
健康管理师三级考试要点:健康教育设计计划步骤考点资料
2020-05-19
2020年健康管理师备考资料之特定人群心理健康维护要点
2020-05-19
2020年健康管理师教材第十六章健康管理相关法律法规知识考点汇总
2020-05-19
健康管理师考试健康管理相关法律法规知识考点归纳(三)
2020-05-19
健康管理师考试健康管理相关法律法规知识考点归纳(二)
2020-05-18
健康管理师考试健康管理相关法律法规知识考点归纳(一)
2020-05-18
2020年健康管理师考点资料:《中医药法》立法亮点
2020-05-18
2020年健康管理师备考资料之血压测量及降压指导
2020-05-18
三级健康管理师备考资料之高血压危险因素考点知识
2020-05-18
健康管理师考点(2020年):高血压的概念及诊断标准
2020-05-18
健康管理师三级考试考点梳理之血压测量方式
2020-05-18
2020年健康管理师备考资料总结“5个糖尿病考点梳理”
2020-05-15
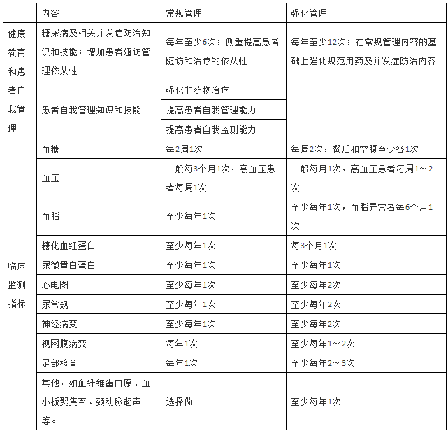
健康管理师备考资料糖尿病患者常规管理与强化管理的不同
2020-05-15
我国2型糖尿病的控制目标——健康管理师高频考点
2020-05-15
健康管理师备考:2型糖尿病概念分型及诊断标准
2020-05-15
健康管理师2020年备考知识梳理:临床医学基础知识概述
2020-05-15
健康管理师备考资料:2型糖尿病的流行病学及危险因素
2020-05-15
健康管理师2020年考点梳理之慢性阻塞性肺病(COPD)
2020-05-15
三级健康管理师常见慢性病高频考点之口腔健康
2020-05-15
健康管理师考点资料:食品安全法主要修订内容
2020-05-15
健康管理师考试执业医师法重要考点知识
2020-05-15
健康管理师考试消费者权益法相关考点知识
2020-05-15
【备考资料】健康管理师考点整理之信息的概念、特征及形态
2020-05-14
【健康管理师】备考资料健康信息收集与整理考点梳理
2020-05-14
健康管理师三级考试高频考点:个人健康档案
2020-05-14
加载更多
第13页
第14页
第15页
第16页
第17页
第18页
正保医学教育网客户端
免费下载
选课
试听
招生方案
题库
直播
404 Not Found
404 Not Found
nginx