根据人力资源社会保障部办公厅《关于2025年度专业技术人员职业资格考试计划及有关事项的通知》(人社厅发〔2025〕1号)和人力资源社会保障部人事考试中心
《关于做好2025年度执业药师职业资格考试考务工作的通知》(人考中心函〔2025〕25号),2025年度执业药师职业资格考试于10月18日、19日举行,考试形式为
电子化考试(机考)。为做好我省考试考务工作,现将有关事项通知如下:
一、报名时间、地点及办法
2025年度执业药师职业资格考试报名证明事项推行告知承诺制。
(一)网上报名时间:2025年6月26日—7月9日
报考人员使用全国专业技术人员资格考试服务平台(网址:http://www.cpta.com.cn)进行网上报名,考试科目及时间见附件1。
1.报名考区。驻长春市中、省直单位的考生选择“省、中直”考区报名,驻长春市其他单位考生选择长春市考区报名,其他市(州)单位考生选择相应市(州)考区报名,
长白山保护开发区、梅河口市及中、省直驻其他市(州)单位的考生就近选择考区报名。
2.填报信息。在网上报名系统注册时,网上报名系统通过政务信息共享接口等方式对报考人员身份、学历学位等信息进行在线核查,完成相关数据核查后方可继续报名。
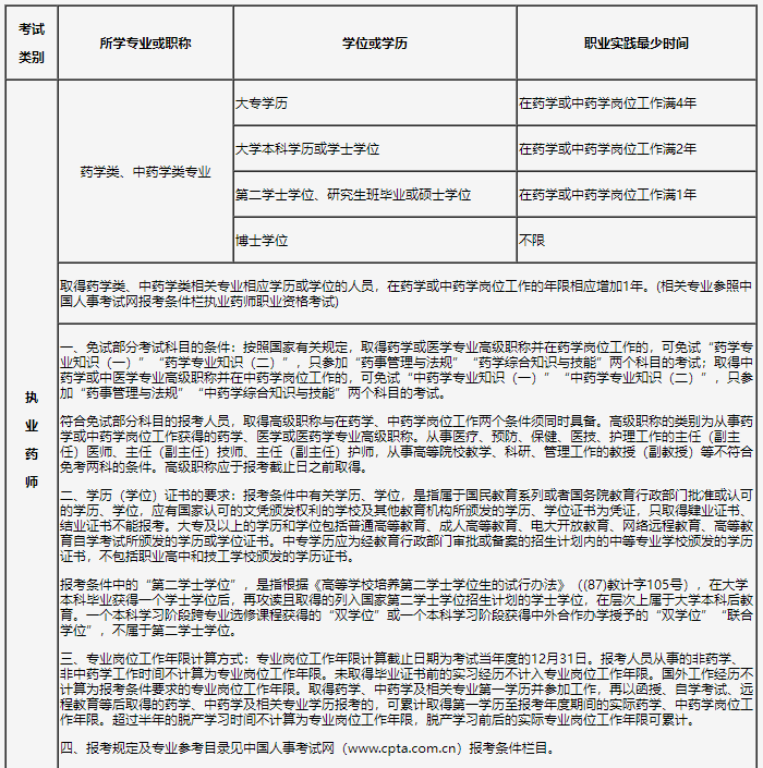
报考人员应对照报考条件(见附件2)准确填报信息。
3.考生承诺。报考人员在网上报名系统填报相关信息后,可自主选择是否采用告知承诺制方式办理相关事项。未选择告知承诺制方式或者不适用告知承诺制办理报考事
项的,报考人员应按报名地考试组织机构有关规定办理事项,提交相关证明材料。报考人员签署告知承诺书(电子文本),一经提交即具有法律效力,不允许代为承诺。
(二)现场人工核查时间:2025年7月8日—10日
报名确认时,下列报考人员须携带对应报名条件中要求的学历、学位、资格证书、资格考试报名表、学历学位验证/认证报告等原件到资格审核部门(见附件3)进行现
场人工核查:
1.不适用告知承诺制办理相关事项的;
2.未选择告知承诺制方式办理相关事项的;
3.撤回承诺申请的;
4.身份信息、学历学位、所学专业等无法在线核查或在线核查未通过的。
(三)网上缴费时间:2025年7月8日—14日
根据《人力资源社会保障部办公厅关于下发执业药师资格考试等18项专业技术人员资格考试考务费收费标准的通知》(人社厅函〔2015〕278号)规定,各地上缴考
务费标准为客观题科目每人每科11元。根据吉林省物价局吉林省财政厅《关于专业技术人员职业资格考试收费标准有关事项的通知》(吉省价收〔2016〕248号),
考试费收费标准为每人每科57元。报考人员须在规定时间内进行网上缴费。缴费成功即完成报名。逾期不缴费,视为放弃报名。网上缴费后概不退费。
(四)准考证打印
考前一周内,报考人员登录中国人事考试网“准考证打印”栏目,用A4纸自行打印准考证。计划在长春市、吉林市、四平市、辽源市、通化市、白山市、白城市、延边州、
省(中)直设置考区组织实施,其中省(中)直考区设置在长春市。凭准考证和有效身份证件原件(居民身份证、社会保障卡)参加考试。
二、告知承诺制要求
报考人员承诺后,在核查或者日常监管中发现其不符合考试报名条件的,考试报名无效,已缴费用不予退还;取得成绩的,当次全部科目考试成绩无效;取得资格证书
或者成绩证明的,资格证书或者成绩证明无效。
报考人员应接受并配合考试组织机构的核查。打印准考证前,报考人员未按考试组织机构要求接受核查的,考试报名无效,不予办理准考证;考试结束后,报考人员未
按考试组织机构要求接受核查的,暂按“报考条件待核查”处理,对其不进行成绩数据和证书相关操作,逾期拒不接受核查的,视为放弃考试资格。
报考人员提供虚假证明材料或者以其他不正当手段取得相应资格证书或者成绩证明等严重违纪违规行为的,按照《专业技术人员资格考试违纪违规行为处理规定》(人
社部令第31号)第十条、第十二条处理。涉嫌犯罪的,依法移送司法机关。
三、资格证书
应试人员可在2025年11月下旬登录中国人事考试网查询成绩。证书领取时间请关注吉林省人事考试网相关消息。
四、相关事项
为加强报名证明事项告知承诺制事中监管,如报考人员提交的境内高等教育学历学位信息无法通过在线自动核验,报考人员应在报名前及时登录中国高等教育学生信息
网(学信网)进行验证/认证,下载相关PDF格式在线验证/认证报告,报名期间按要求提交相关验证/认证报告,接受人工核查,具体操作方式参见中国人事考试网考生问答栏目内容。
因学信网学历学位认证需要一定办理周期,各地需提醒报考人员提前安排好认证事宜,以免影响报名。如报考人员在考试报名截止前无法及时取得学历学位验证/认证报告,各地应当引导相关人员临时上传PDF格式的学历学位电子文件继续完成报名,事后补充提交本人学历学位验证/认证报告,并做好登记和相关报考人员学历学位验证/认证报告的核查工作;在职攻读成人教育学历的报考人员在报名期间尚未取得毕业证书,无法在线核验学历或提交相应学历证明材料,各地可引导相关人员先行报名,事后补充相应材料接受审核。
五、工作要求
专业技术人员职业资格考试事关广大应试人员切身利益,考务工作环节多、时间紧、要求高,各地务必高度重视,严格按照《关于印发〈专业技术人员职业资格考试电
子化考试考务工作规范〉的通知》(人考中心函〔2024〕24号)有关规定要求,结合各地实际,及时开展考试风险梳理和安全隐患排查,拟定考试实施方案和考务应急
预案,提前做好人员选派、考点考场布置、考务培训等各项准备工作,切实加强内部管理,做到考务任务明确、安全要求明确、岗位责任到人。
各级人事考试机构要做好资格审查工作,实行双审制和责任追究制,做到互相制约、互相监督。要将制度管人、管事、管程序的理念贯穿于考试工作全过程。考试工作
人员要认真学习人社部31号令,做到依法执纪、文明执纪、科学执纪、规范执纪。在考试组织实施过程中,要与当地教育、公安、工信、卫生健康等部门密切协作,确保
考试安全、平稳、有序。
附件:
1.考试科目及时间

2.报考条件

3.吉林省人事考试机构联系方式

